TOP
|
特許
|
意匠
|
商標
特許ウォッチ
Twitter
他の特許を見る
10個以上の画像は省略されています。
公開番号
2025146635
公報種別
公開特許公報(A)
公開日
2025-10-03
出願番号
2024208840,2024045280
出願日
2024-11-29,2024-03-21
発明の名称
模型部品、および模型玩具
出願人
株式会社バンダイ
代理人
弁理士法人大塚国際特許事務所
主分類
A63H
3/36 20060101AFI20250926BHJP(スポーツ;ゲーム;娯楽)
要約
【課題】互いに回動可能に連結される複数の部材を備える模型部品において新規な仕組みを提供する。
【解決手段】模型部品は、第1溝を側面に有する部材と、前記第1溝に係合される第1突起を側面に有し、前記第1突起を回動軸として回動可能に前記部材に連結される第1パーツと、を備え、前記部材と前記第1パーツとが所定の第1相対姿勢である状態で、前記部材に対して前記第1パーツを前記第1溝に沿って移動させて前記第1溝に前記第1突起を係合させた後、前記第1突起を中心として前記第1パーツを前記部材に対して回動させることにより、前記部材に前記第1パーツが連結され、互いに連結された前記部材と前記第1パーツとの相対姿勢が前記第1相対姿勢と異なる状態において、前記第1溝に沿った前記第1パーツの移動が抑止される。
【選択図】図2A
特許請求の範囲
【請求項1】
模型部品であって、
第1溝を側面に有する部材と、
前記第1溝に係合される第1突起を側面に有し、前記第1突起を回動軸として回動可能に前記部材に連結される第1パーツと、
を備え、
前記部材と前記第1パーツとが所定の第1相対姿勢である状態で、前記部材に対して前記第1パーツを前記第1溝に沿って移動させて前記第1溝に前記第1突起を係合させた後、前記第1突起を中心として前記第1パーツを前記部材に対して回動させることにより、前記部材に前記第1パーツが連結され、
互いに連結された前記部材と前記第1パーツとの相対姿勢が前記第1相対姿勢と異なる状態において、前記第1溝に沿った前記第1パーツの移動が抑止される、ことを特徴とする模型部品。
続きを表示(約 1,300 文字)
【請求項2】
前記第1パーツは、互いに連結された前記部材と前記第1パーツとの相対姿勢が前記第1相対姿勢と異なる状態における前記第1溝に沿った前記第1パーツの移動を抑止する抑止部を有する、ことを特徴とする請求項1に記載の模型部品。
【請求項3】
前記抑止部は、前記部材に当接することによって前記第1溝に沿った前記第1パーツの移動を抑止する、ことを特徴とする請求項2に記載の模型部品。
【請求項4】
前記第1溝は、前記回動軸を起点として延伸している、ことを特徴とする請求項1に記載の模型部品。
【請求項5】
前記第1パーツは、前記回動軸と平行な方向において前記部材の一部を挟み込む挟持部を有し、
前記第1溝は、前記部材における前記一部の外側面に設けられており、
前記第1突起は、前記第1パーツにおける前記挟持部の内側面に設けられている、ことを特徴とする請求項1に記載の模型部品。
【請求項6】
前記第1相対姿勢は、前記部材の長手方向に伸びる仮想線と前記第1パーツの長手方向に伸びる仮想線との間の角度が90度未満の所定角度であるときの前記部材と前記第1パーツとの相対姿勢である、ことを特徴とする請求項1に記載の模型部品。
【請求項7】
第2パーツを更に備え、
前記部材は、前記第1溝を一端部の側面に有し、第2溝を他端部の側面に有し、
前記第2パーツは、前記第2溝に係合される第2突起を側面に有し、前記第2突起を回動軸として回動可能に前記部材に連結される、ことを特徴とする請求項1に記載の模型部品。
【請求項8】
前記部材と前記第2パーツとが所定の第2相対姿勢である状態で、前記部材に対して前記第2パーツを前記第2溝に沿って移動させて前記第2溝に前記第2突起を係合させた後、前記第2突起を中心として前記第2パーツを前記部材に対して回動させることにより、前記部材に前記第2パーツが連結され、
互いに連結された前記部材と前記第2パーツとの相対姿勢が前記第2相対姿勢と異なる状態において、前記第2溝に沿った前記第2パーツの移動が抑止される、ことを特徴とする請求項7に記載の模型部品。
【請求項9】
第3溝を側面に有する第3パーツを更に備え、
前記第1パーツは、前記第1突起を一端部の側面に有し、前記第3溝に係合される第3突起を他端部の側面に有し、前記第3突起を回動軸として回動可能に前記第3パーツに連結される、ことを特徴とする請求項1に記載の模型部品。
【請求項10】
前記第3パーツと前記第1パーツとが所定の第3相対姿勢である状態で、前記第3パーツに対して前記第1パーツを前記第3溝に沿って移動させて前記第3溝に前記第3突起を係合させた後、前記第3突起を中心として前記第1パーツを前記第3パーツに対して回動させることにより、前記第3パーツに前記第1パーツが連結され、
互いに連結された前記第3パーツと前記第1パーツとの相対姿勢が前記第3相対姿勢と異なる状態において、前記第3溝に沿った前記第1パーツの移動が抑止される、ことを特徴とする請求項9に記載の模型部品。
(【請求項11】以降は省略されています)
発明の詳細な説明
【技術分野】
【0001】
本発明は、模型部品、および模型玩具に関する。
続きを表示(約 1,800 文字)
【背景技術】
【0002】
人間や動物の動きに近い動作やポージングを実現すべく、模型玩具(例えば人形型玩具)には種々の関節や可動部が設けられる。これらの機構により、様々な動作やポージングを実現することができる。特許文献1には、互いに回動可能に連結される複数の部材によって関節部が構成された模型玩具が提案されている。
【先行技術文献】
【特許文献】
【0003】
特開2023-85165号公報
【発明の概要】
【発明が解決しようとする課題】
【0004】
互いに回動可能に連結される複数の部材(パーツ)には、組み立てが容易であるとともに、組み立て後に外れ難いことが求められる。
【0005】
そこで、本発明は、互いに回動可能に連結される複数の部材を備える模型部品において新規な仕組みを提供することを目的とする。
【課題を解決するための手段】
【0006】
本発明の一側面としての模型部品は、第1溝を側面に有する部材と、前記第1溝に係合される第1突起を側面に有し、前記第1突起を回動軸として回動可能に前記部材に連結される第1パーツと、を備え、前記部材と前記第1パーツとが所定の第1相対姿勢である状態で、前記部材に対して前記第1パーツを前記第1溝に沿って移動させて前記第1溝に前記第1突起を係合させた後、前記第1突起を中心として前記第1パーツを前記部材に対して回動させることにより、前記部材に前記第1パーツが連結され、互いに連結された前記部材と前記第1パーツとの相対姿勢が前記第1相対姿勢と異なる状態において、前記第1溝に沿った前記第1パーツの移動が抑止される、ことを特徴とする。
【発明の効果】
【0007】
本発明によれば、互いに回動可能に連結される複数の部材を備える模型部品において新規な仕組みを提供することができる。
【図面の簡単な説明】
【0008】
一実施形態の模型玩具の(a)外観正面および(b)外観側面の一例を示す図
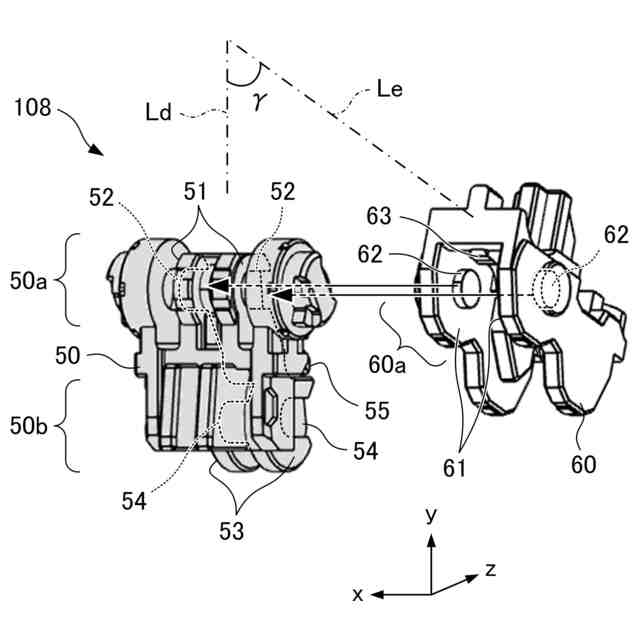
一実施形態の肘関節部における肘基礎部材と第1肘パーツとの連結を説明するための図(組み立て前)
一実施形態の肘関節部における肘基礎部材と第1肘パーツとの連結を説明するための図(組み立て後)
一実施形態の肘関節部における肘基礎部材と第2肘パーツとの連結を説明するための図(組み立て前)
一実施形態の肘関節部における肘基礎部材と第2肘パーツとの連結を説明するための図(組み立て後)
一実施形態の肘関節部に外装部品を取り付ける構成例を示す図
一実施形態の膝関節部における膝基礎部材と第1膝パーツとの連結を説明するための図(組み立て前)
一実施形態の肘関節部における膝基礎部材と第1膝パーツとの連結を説明するための図(組み立て後)
一実施形態の膝関節部における膝基礎部材と第2膝パーツとの連結を説明するための図(組み立て前)
一実施形態の肘関節部における膝基礎部材と第2膝パーツとの連結を説明するための図(組み立て後)
一実施形態の膝関節部における第1膝パーツと第3膝パーツとの連結を説明するための図(組み立て前)
一実施形態の肘関節部における第1膝パーツと第3膝パーツとの連結を説明するための図(組み立て後)を示す図
【発明を実施するための形態】
【0009】
以下、添付図面を参照して実施形態を詳しく説明する。尚、以下の実施形態は特許請求の範囲に係る発明を限定するものではなく、また実施形態で説明されている特徴の組み合わせの全てが発明に必須のものとは限らない。実施形態で説明されている複数の特徴うち二つ以上の特徴が任意に組み合わされてもよい。また、同一若しくは同様の構成には同一の参照番号を付し、重複した説明は省略する。
【0010】
<模型玩具の外観>
本発明に係る一実施形態の模型玩具100の構成例について説明する。図1は、本実施形態の模型玩具100の外観構成の一例を示す図である。図1(a)は模型玩具100の外観正面を示し、図1(b)は模型玩具100の外観側面を示している。なお、x,y,zの矢印はそれぞれ模型玩具100における上、左、前方向の向きを示し、他の図面についても同様である。
(【0011】以降は省略されています)
この特許をJ-PlatPat(特許庁公式サイト)で参照する
関連特許
個人
玩具
25日前
個人
玩具
3か月前
個人
自走玩具
18日前
個人
玩具
8か月前
個人
盤上遊戯具
8か月前
個人
運動補助具
2か月前
個人
ゲーム玩具
4か月前
株式会社三共
遊技機
6か月前
株式会社三共
遊技機
7か月前
株式会社三共
遊技機
7か月前
株式会社三共
遊技機
7か月前
株式会社三共
遊技機
7か月前
株式会社三共
遊技機
7か月前
株式会社三共
遊技機
7か月前
株式会社三共
遊技機
7か月前
株式会社三共
遊技機
7か月前
株式会社三共
遊技機
7か月前
株式会社三共
遊技機
7か月前
株式会社三共
遊技機
7か月前
株式会社三共
遊技機
7か月前
株式会社三共
遊技機
7か月前
株式会社三共
遊技機
7か月前
株式会社三共
遊技機
7か月前
株式会社三共
遊技機
7か月前
株式会社三共
遊技機
7か月前
株式会社三共
遊技機
7か月前
株式会社三共
遊技機
7か月前
株式会社三共
遊技機
7か月前
株式会社三共
遊技機
7か月前
株式会社三共
遊技機
7か月前
株式会社三共
遊技機
7か月前
株式会社三共
遊技機
7か月前
株式会社三共
遊技機
7か月前
株式会社三共
遊技機
7か月前
株式会社三共
遊技機
3か月前
株式会社三共
遊技機
3か月前
続きを見る
他の特許を見る