TOP
|
特許
|
意匠
|
商標
特許ウォッチ
Twitter
他の特許を見る
10個以上の画像は省略されています。
公開番号
2025067273
公報種別
公開特許公報(A)
公開日
2025-04-24
出願番号
2023177148
出願日
2023-10-13
発明の名称
縁かがり縫いミシン
出願人
JUKI株式会社
代理人
個人
,
個人
主分類
D05B
45/00 20060101AFI20250417BHJP(縫製;刺しゅう;タフティング)
要約
【課題】上ルーパ糸T3及び下ルーパ糸T4の糸張力の変動を抑えて、針糸T1,T2の糸張力の調整を行うことを可能とする。
【解決手段】縁かがり縫いミシン100に、第一操作ワイヤ321の途中部分を手繰って針糸調整部24を移動させる際に、第二操作ワイヤ331の途中部分も手繰って調整連動部27による針糸調整部24の移動に伴う下ルーパ糸調整部25及び上ルーパ糸調整部26の連動を抑止又は低減させる調整入力部34を設け、針糸T1,T2の糸張力の調整を可能とした。
【選択図】図15
特許請求の範囲
【請求項1】
針糸を通した縫い針の上下動を行う針上下動機構と、
前記針糸のループに下ルーパ糸を挿通させる下ルーパを備えた下ルーパ機構と、
前記下ルーパ糸のループに上ルーパ糸を挿通させる上ルーパを備えた上ルーパ機構と、
被縫製物の送りを行う送り機構と、
毎回の針落ちに同期して、糸供給源から前記針糸、前記下ルーパ糸及び前記上ルーパ糸の繰り出しを行う糸繰り出し機構とを備える縁かがり縫いミシンであって、
前記糸繰り出し機構は、
前記針糸、前記上ルーパ糸及び前記下ルーパ糸を個別に挿通する各糸の導入部を有する上流側ガイド部と、
前記針糸、前記上ルーパ糸及び前記下ルーパ糸を個別に挿通する各糸の導出部を有する下流側ガイド部と、
前記上流側ガイド部と前記下流側ガイド部との間で、各々の前記導入部から前記導出部に渡る前記針糸、前記上ルーパ糸及び前記下ルーパ糸に対する交差方向に沿って往復移動を行って各々の供給源から前記針糸、前記上ルーパ糸及び前記下ルーパ糸の引き出しを行う引き出し部と、
前記上流側ガイド部と前記下流側ガイド部との間で、前記交差方向に沿って移動することで前記導入部から前記導出部に渡る前記針糸の経路を変動させて、前記引き出し部による前記針糸の引き出し長さを調整する針糸調整部と、
前記上流側ガイド部と前記下流側ガイド部との間で、前記交差方向に沿って移動することで前記導入部から前記導出部に渡る前記上ルーパ糸の経路を変動させて、前記引き出し部による前記上ルーパ糸の引き出し長さを調整する上ルーパ糸調整部と、
前記上流側ガイド部と前記下流側ガイド部との間で、前記交差方向に沿って移動することで前記導入部から前記導出部に渡る前記下ルーパ糸の経路を変動させて、前記引き出し部による前記下ルーパ糸の引き出し長さを調整する下ルーパ糸調整部と、
第一操作ワイヤを通じて前記針糸調整部を前記交差方向に沿って移動させる第一入力部と、
第二操作ワイヤを通じて前記上ルーパ糸調整部及び前記下ルーパ糸調整部を前記交差方向に沿って移動させる第二入力部と、
前記第二操作ワイヤを通じて、前記針糸調整部の移動時に前記上ルーパ糸調整部及び前記下ルーパ糸調整部を連動させる調整連動部と、
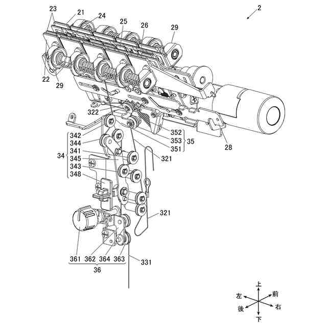
前記第一操作ワイヤの途中部分を手繰って前記針糸調整部を前記交差方向に沿って移動させる調整入力部とを備え、
前記調整入力部は、前記第一操作ワイヤの途中部分を手繰って前記針糸調整部を移動させる際に、前記第二操作ワイヤの途中部分も手繰って前記調整連動部による前記針糸調整部の移動に伴う前記下ルーパ糸調整部及び前記上ルーパ糸調整部の連動を抑止又は低減させることを特徴とする縁かがり縫いミシン。
続きを表示(約 430 文字)
【請求項2】
前記第一入力部は、縫いピッチの設定入力部を含むことを特徴とする請求項1に記載の縁かがり縫いミシン。
【請求項3】
前記第二入力部は、かがり幅の設定入力部を含むことを特徴とする請求項1に記載の縁かがり縫いミシン。
【請求項4】
縫いの種類を選択すると、前記針糸、前記上ルーパ糸及び前記下ルーパ糸のそれぞれの糸繰り出し量を、選択された前記縫い種に応じた糸繰り出し量に調整する縫い種選択部を有することを特徴とする請求項1に記載の縁かがり縫いミシン。
【請求項5】
被縫製物の厚さに応じて、前記針糸、前記上ルーパ糸及び前記下ルーパ糸のそれぞれの糸繰り出し量を調整する厚さ検出部を有することを特徴とする請求項1に記載の縁かがり縫いミシン。
【請求項6】
前記上ルーパ糸及び前記下ルーパ糸の糸張力を設定入力するルーパ糸張力設定入力部を有することを特徴とする請求項1に記載の縁かがり縫いミシン。
発明の詳細な説明
【技術分野】
【0001】
本発明は、縁かがり縫いミシンに関する。
続きを表示(約 3,000 文字)
【背景技術】
【0002】
従来の縁かがり縫いミシンは、針糸及びルーパ糸について、一針ごとに既定の糸繰り出し量で糸供給源から糸繰り出しを行い、これにより、各糸の糸張力の適正化を図りながら縫製を行っていた。
さらに、従来の縁かがり縫いミシンは、縫いピッチやかがり幅、選択された縫いの種類に応じて各糸の糸繰り出し量を自動的に調整し、各糸の糸張力の適正化を図っていた(例えば、特許文献1参照)。
【先行技術文献】
【特許文献】
【0003】
特開平10-272273号公報
【発明の概要】
【発明が解決しようとする課題】
【0004】
上記従来のミシンは、各種の糸の繰り出し機構が連動する構造であり、針糸の糸繰り出し量を調整すると、ルーパ糸の糸繰り出し量も連動して調整される構造を採っている。この場合、各糸ごとに調整を行う場合に比べて、調整作業の負担を軽減することが可能であり、ユーザにとっては利便性が良かった。
しかしながら、針糸のみについて糸張力を調整して、縫い目の風合いを変えたい等の要請には対応することができなかった。
【0005】
本発明は、針糸とルーパ糸の糸繰り出し量の連動調整を可能としつつも、ルーパ糸の糸張力の変動を抑えて針糸の糸張力の調整も行うことをその目的とする。
【課題を解決するための手段】
【0006】
本発明は、縁かがり縫いミシンにおいて、
針糸を通した縫い針の上下動を行う針上下動機構と、
前記針糸のループに下ルーパ糸を挿通させる下ルーパを備えた下ルーパ機構と、
前記下ルーパ糸のループに上ルーパ糸を挿通させる上ルーパを備えた上ルーパ機構と、
被縫製物の送りを行う送り機構と、
毎回の針落ちに同期して、糸供給源から前記針糸、前記下ルーパ糸及び前記上ルーパ糸の繰り出しを行う糸繰り出し機構とを備える縁かがり縫いミシンであって、
前記糸繰り出し機構は、
前記針糸、前記上ルーパ糸及び前記下ルーパ糸を個別に挿通する各糸の導入部を有する上流側ガイド部と、
前記針糸、前記上ルーパ糸及び前記下ルーパ糸を個別に挿通する各糸の導出部を有する下流側ガイド部と、
前記上流側ガイド部と前記下流側ガイド部との間で、各々の前記導入部から前記導出部に渡る前記針糸、前記上ルーパ糸及び前記下ルーパ糸に対する交差方向に沿って往復移動を行って各々の供給源から前記針糸、前記上ルーパ糸及び前記下ルーパ糸の引き出しを行う引き出し部と、
前記上流側ガイド部と前記下流側ガイド部との間で、前記交差方向に沿って移動することで前記導入部から前記導出部に渡る前記針糸の経路を変動させて、前記引き出し部による前記針糸の引き出し長さを調整する針糸調整部と、
前記上流側ガイド部と前記下流側ガイド部との間で、前記交差方向に沿って移動することで前記導入部から前記導出部に渡る前記上ルーパ糸の経路を変動させて、前記引き出し部による前記上ルーパ糸の引き出し長さを調整する上ルーパ糸調整部と、
前記上流側ガイド部と前記下流側ガイド部との間で、前記交差方向に沿って移動することで前記導入部から前記導出部に渡る前記下ルーパ糸の経路を変動させて、前記引き出し部による前記下ルーパ糸の引き出し長さを調整する下ルーパ糸調整部と、
第一操作ワイヤを通じて前記針糸調整部を前記交差方向に沿って移動させる第一入力部と、
第二操作ワイヤを通じて前記上ルーパ糸調整部及び前記下ルーパ糸調整部を前記交差方向に沿って移動させる第二入力部と、
前記第二操作ワイヤを通じて、前記針糸調整部の移動時に前記上ルーパ糸調整部及び前記下ルーパ糸調整部を連動させる調整連動部と、
前記第一操作ワイヤの途中部分を手繰って前記針糸調整部を前記交差方向に沿って移動させる調整入力部とを備え、
前記調整入力部は、前記第一操作ワイヤの途中部分を手繰って前記針糸調整部を移動させる際に、前記第二操作ワイヤの途中部分も手繰って前記調整連動部による前記針糸調整部の移動に伴う前記下ルーパ糸調整部及び前記上ルーパ糸調整部の連動を抑止又は低減させることを特徴とする。
【発明の効果】
【0007】
本発明のミシンは、上記構成により、針糸とルーパ糸の糸繰り出し量の連動調整を可能としつつも、ルーパ糸の糸張力の変動を抑えて針糸の糸張力の調整も行うことが可能となる。
【図面の簡単な説明】
【0008】
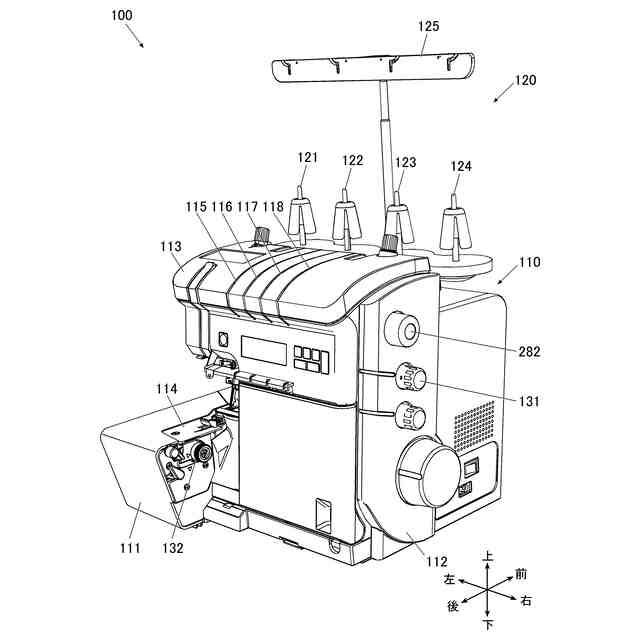
発明の実施形態である縁かがり縫いミシンの斜視図である。
糸繰り出し機構の斜視図である。
糸繰り出し機構の分解斜視図である。
二枚の引き出し板の前面側が見える方向から見た斜視図である。
図5(A)は引き出し板による針糸の引き出し前の状態、図5(B)は引き出し中の状態を示す斜視図である。
糸経路の変化による糸繰り出しを示した説明図である。
繰り出し駆動機構が設けられた上流側ガイド板21の前面側を示した斜視図である。
上流側と下流側の糸把持部の斜視図である。
把持駆動機構の斜視図である。
端面カムの斜視図である。
二本針縁かがり縫いの選択時の上流側ガイド板の後面側に支持された構成を後側から見た図である。
一本針縁かがり縫いの選択時の上流側ガイド板の後面側に支持された構成を後側から見た図である。
一本針細縁かがり縫いの選択時の上流側ガイド板の後面側に支持された構成を後側から見た図である。
一本針巻き縫いの選択時の上流側ガイド板の後面側に支持された構成を後側から見た図である。
調整入力部の右側面図である。
【発明を実施するための形態】
【0009】
[縁かがり縫いミシンの概略]
以下、本発明の実施形態である縁かがり縫いミシン100について詳細に説明する。
図1は縁かがり縫いミシン100の斜視図を示す。
以下、被縫製物の送り方向下流側を「前」、送り方向上流側を「後」、前を向いた状態で左手側を「左」、右手側を「右」、鉛直上方を「上」、鉛直下方を「下」とする。前後方向、左右方向、上下方向は、互いに直交する。
以下の説明では、縁かがり縫いミシン100は水平面に設置されている前提であり、前後方向と左右方向は、水平となる。
【0010】
縁かがり縫いミシン100として、いわゆるロックミシンを例示する。
縁かがり縫いミシン100は、ミシンフレーム110と、縫い針の上下動を行う針上下動機構と、針糸のループに下ルーパ糸を挿通させる下ルーパを備えた下ルーパ機構と、下ルーパ糸のループに上ルーパ糸を挿通させる上ルーパを備えた上ルーパ機構と、被縫製物の送りを行う送り機構と、被縫製物の側端部(例えば、右端部)を切除して縫い端部を整えるメス機構と、毎回の針落ちに同期して糸供給源から針糸、下ルーパ糸及び上ルーパ糸の繰り出しを行う糸繰り出し機構2とを備えている。
(【0011】以降は省略されています)
この特許をJ-PlatPat(特許庁公式サイト)で参照する
関連特許
JUKI株式会社
ミシン
2か月前
JUKI株式会社
ミシン
15日前
JUKI株式会社
ミシン
22日前
JUKI株式会社
ゴム繋ぎ装置
16日前
JUKI株式会社
差動送りミシン
22日前
JUKI株式会社
ミシンの布押え
4日前
JUKI株式会社
ボンディング装置
3か月前
JUKI株式会社
ボンディング装置
3か月前
JUKI株式会社
縫製管理システム
2か月前
JUKI株式会社
取得装置及び二本針ミシン
9日前
JUKI株式会社
実装装置及び実装装置の制御方法
2か月前
JUKI株式会社
3次元実装装置及び3次元実装方法
3か月前
JUKI株式会社
3次元実装装置及び3次元実装方法
3か月前
JUKI株式会社
3次元実装装置及び3次元実装方法
3か月前
JUKI株式会社
生産システム、管理装置及び管理方法
3か月前
JUKI株式会社
部品実装装置及びオフセット情報取得方法
1日前
JUKI株式会社
3次元計測装置、部品実装装置、及び3次元計測方法
15日前
JUKI株式会社
3次元計測装置、部品実装装置、及び3次元計測方法
15日前
JUKI株式会社
3次元計測装置、部品実装装置、及び3次元計測方法
11日前
JUKI株式会社
検査装置、サービス提供方法及び検査プログラムの提供方法
2か月前
株式会社バルダン
ミシン
11日前
JUKI株式会社
ミシン
3か月前
ブラザー工業株式会社
ボビン
17日前
ブラザー工業株式会社
ミシン
15日前
ブラザー工業株式会社
ミシン
15日前
個人
縫製方法
2か月前
ブラザー工業株式会社
縫製装置
17日前
個人
ニードルパンチ針を使用した仮留め器具
2日前
ブラザー工業株式会社
糸巻回装置
17日前
JUKI株式会社
上下送りミシン
3か月前
ブラザー工業株式会社
糸巻回装置
17日前
JUKI株式会社
ミシンの布押え
4日前
株式会社PEGASUS
偏平縫いミシンの送り装置
15日前
株式会社PEGASUS
偏平縫いミシンの押え装置
15日前
JUKI株式会社
ミシンの糸切り装置
3か月前
ブラザー工業株式会社
ミシンフレーム
3か月前
続きを見る
他の特許を見る