TOP
|
特許
|
意匠
|
商標
特許ウォッチ
Twitter
他の特許を見る
10個以上の画像は省略されています。
公開番号
2025127829
公報種別
公開特許公報(A)
公開日
2025-09-02
出願番号
2024024757
出願日
2024-02-21
発明の名称
走行ユニット
出願人
株式会社椿本チエイン
代理人
個人
,
個人
主分類
B62K
5/10 20130101AFI20250826BHJP(鉄道以外の路面車両)
要約
【課題】簡単な構成で、製造コストやメンテナンス頻度を抑制でき、装置のレイアウト自由度の高い走行ユニットを提供すること。
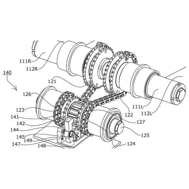
【解決手段】揺動軸111を中心に揺動可能に設けられた左右一対の揺動腕112に設けられた車輪113を有し、一方の揺動腕112と連動回転する第1揺動回転体121と、他方の揺動腕112と連動回転する第2揺動回転体122とを有し、第1揺動回転体121と第1伝達条体126を介して回転を伝達される第1伝達回転体123と第2揺動回転体122と第2伝達条体127を介して回転を伝達される第2伝達回転体124とが連動軸125で接続され、第1揺動回転体121と第2揺動回転体122とが互いの回転が逆方向に連動可能に構成され、連動軸125の回転運動を抑制する回転抑制機構を有していること。
【選択図】図1
特許請求の範囲
【請求項1】
本体部と、前記本体部に設けられた揺動伝達部と、前記揺動伝達部に揺動軸を中心に揺動可能に設けられた左右一対の揺動腕と、前記揺動腕にそれぞれ設けられた車輪とを有した走行ユニットであって、
前記揺動伝達部は、一方の前記揺動腕の揺動に連動して回転する第1揺動回転体と、他方の前記揺動腕の揺動と連動して回転する第2揺動回転体と、前記第1揺動回転体と第1伝達条体を介して回転を伝達する第1伝達回転体と、前記第2揺動回転体と第2伝達条体を介して回転を伝達する第2伝達回転体とを有し、
前記第1伝達回転体と前記第2伝達回転体とは、互いの回転軸を連結する連動軸で接続され、
前記第1揺動回転体と前記第2揺動回転体とが、互いの回転が逆方向に連動可能に構成され、
前記連動軸の回転運動を抑制する回転抑制機構を有することを特徴とする走行ユニット。
続きを表示(約 1,100 文字)
【請求項2】
前記回転抑制機構は、前記連動軸と同軸で一体に回転する伝達回転抑制部材と、前記伝達回転抑制部材の回転を制御する伝達回転制御部材とを有し、
前記伝達回転抑制部材と前記伝達回転制御部材とが係止可能に構成されていることを特徴とする請求項1に記載の走行ユニット。
【請求項3】
前記伝達回転抑制部材は、外周面に凹部を有し、
前記伝達回転制御部材は、前記凹部に進入可能な凸部を有するレバーを含むことを特徴とする請求項2に記載の走行ユニット。
【請求項4】
前記伝達回転抑制部材は、外周面に孔部を有し、
前記伝達回転制御部材は、前記孔部に進入可能であるピンを含むことを特徴とする請求項2に記載の走行ユニット。
【請求項5】
前記伝達回転制御部材は、ソレノイドユニットと付勢部材とを含むことを特徴とする請求項2に記載の走行ユニット。
【請求項6】
前記第1伝達条体は、一端を前記第1揺動回転体に接続し、他端を前記第1伝達回転体と接続する有端状のチェーンで構成され、
前記第2伝達条体は、一端を前記第2揺動回転体に接続し、他端を前記第2伝達回転体と接続する有端状のチェーンで構成されていることを特徴とする請求項1に記載の走行ユニット。
【請求項7】
前記揺動伝達部は、前記第1揺動回転体と軸方向に隣接し一体に回転する第3揺動回転体と、前記第2揺動回転体と軸方向に隣接し一体に回転する第4揺動回転体と、
前記第3揺動回転体と第3伝達条体を介して回転を伝達する第3伝達回転体と、前記第4揺動回転体と第4伝達条体を介して回転を伝達する第4伝達回転体とを有し、
前記第3伝達回転体と前記第4伝達回転体とは連動軸で接続され、
前記第3伝達条体は、前記第1伝達条体と逆方向の引張による回転を伝達するように構成され、
前記第4伝達条体は、前記第2伝達条体と逆方向の引張による回転を伝達するように構成されていることを特徴とする請求項1に記載の走行ユニット。
【請求項8】
前記第3伝達条体は、一端を前記第3揺動回転体に接続し、他端を前記第3伝達回転体と接続する有端状のチェーンで構成され、
前記第4伝達条体は、一端を前記第4揺動回転体に接続し、他端を前記第2伝達回転体と接続する有端状のチェーンで構成されていることを特徴とする請求項7に記載の走行ユニット。
【請求項9】
車体部と、車輪を有する前方走行部と、車輪を有する後方走行部とを備えた走行車両であって、少なくとも前記前方走行部および前記後方走行部のいずれか一方は、請求項1乃至請求項8のいずれかの走行ユニットで構成されていることを特徴とする走行車両。
発明の詳細な説明
【技術分野】
【0001】
本発明は、本体部と、前記本体部に接続された揺動伝達部と、前記揺動伝達部に揺動軸を中心に揺動可能に設けられた左右一対の揺動腕と、前記揺動腕にそれぞれ設けられた車輪とを有した走行ユニットに関する。
続きを表示(約 2,800 文字)
【背景技術】
【0002】
従来、本体部と、揺動軸を中心に揺動可能に設けられた左右一対の揺動腕と、揺動腕にそれぞれ設けられた車輪とを有した走行ユニットは、例えば、特許文献1等で公知である。
この特許文献1に記載の走行ユニットが設けられた多輪式車両1は、本体部(フレーム2)と、本体部(フレーム2)に対して揺動軸(支持軸部3A)を中心に揺動可能に設けられた左右一対の揺動腕(スイングアーム4L、4R)と、揺動腕(スイングアーム4L、4R)にそれぞれ設けられた車輪(5L、5R)とを有し、揺動軸(支持軸部3A)には、略扇状体の傾動部材17L、17Rが設けられ、傾動部材17L、17Rのそれぞれの円弧面部21と、天秤状或いは滑車状の方向転換部材19とはそれぞれ紐状体20で接続されているものである。
これによって、傾動部材17L、17Rを連動させることができ、揺動軸(支持軸部3A)と揺動腕(4L、4R)を介して車輪(5L、5R)の一方が路面から力を受けて押し上げられた時、車輪(5L、5R)の他方を路面に向かって押し下げることができ、旋回や方向転換を行う際や、横傾斜の路面走行時に、車輪(5L、5R)の接地圧を均等に保ちながら、車輪(5L、5R)を車体と共に自在に傾斜させることができるものである。
【先行技術文献】
【特許文献】
【0003】
特許第4567813号公報
【発明の概要】
【発明が解決しようとする課題】
【0004】
ところが、上記特許文献等で公知の走行ユニットは、未だ改善の余地があった。
すなわち、特許文献1等で公知の走行ユニットは、方向転換部材や傾動部材、紐状体によって左右一対の車輪を上下互い違いに連動させる構成であるが、揺動とその連動は常時可能であり、停止させることができない。
そのため、例えば発進時等の低速走行時には、揺動により車体がロール方向に安定しない虞があった。
また、停車時にも揺動とその左右の連動が絶えず生じることにより車体の平衡状態が取れず、車体を自立させることができない虞があった。
【0005】
本発明は、これらの問題点を解決するものであり、簡単な構成で、揺動可能状態と揺動停止状態とを切り替え可能とし、走行安定性の高い走行ユニットを提供することを目的とするものである。
【課題を解決するための手段】
【0006】
本発明の走行ユニットは、本体部と、前記本体部に接続された揺動伝達部と、前記揺動伝達部に揺動軸を中心に揺動可能に設けられた左右一対の揺動腕と、前記揺動腕にそれぞれ設けられた車輪とを有した走行ユニットであって、前記揺動伝達部は、一方の前記揺動腕の揺動に連動して回転する第1揺動回転体と、他方の前記揺動腕の揺動と連動して回転する第2揺動回転体と、前記第1揺動回転体と第1伝達条体を介して回転を伝達する第1伝達回転体と、前記第2揺動回転体と第2伝達条体を介して回転を伝達する第2伝達回転体とを有し、前記第1伝達回転体と前記第2伝達回転体とは、互いの回転軸を連結する連動軸で接続され、前記第1揺動回転体と前記第2揺動回転体とが、互いの回転が逆方向に連動可能に構成、前記連動軸の回転運動を抑制する回転抑制機構を有することにより、前述の課題を解決するものである。
【発明の効果】
【0007】
請求項1及び請求項9に係る発明によれば、揺動伝達部が、一方の揺動腕の揺動に連動して回転する第1揺動回転体と、他方の揺動腕の揺動と連動して回転する第2揺動回転体と、第1揺動回転体と第1伝達条体を介して回転を伝達する第1伝達回転体と、第2揺動回転体と第2伝達条体を介して回転を伝達する第2伝達回転体とを有し、第1伝達回転体と第2伝達回転体とは、互いの回転軸を連結する連動軸で接続され、第1揺動回転体と第2揺動回転体とが、互いの回転が逆方向に連動可能に構成されてことにより、例えば、路面状態によって一方の車輪が上方に揺動した際、一方の揺動腕の揺動に伴って揺動伝達部が他方の揺動腕を下方に揺動して他方の車輪を下方に揺動するように連動させることができる。
【0008】
また、逆に他方の車輪のみが上方に揺動した際は、揺動伝達部を介して一方の車輪が下方に揺動するように連動できる。
これによって、揺動伝達部によって左右一対の車輪を車体の左右方向への傾斜、路面の凹凸や斜面の状態に応じて高さを変え、左右両輪を確実に接地させ走行安定性を向上することができる。
【0009】
さらに、前記連動軸の回転運動を抑制する回転抑制機構を有することにより、前記連動軸が回転運動する状態と、回転運動が抑制された状態とを任意に切り替えることができる。
これによって、例えば前記連動軸の回転運動が抑制された状態では、前記連動軸を介した他方の車輪の揺動が抑制されることになる。
これにより、例えば発進時等の低速走行時は左右両輪の揺動を抑制して車体のふらつきを小さくするなど車体の安定性を確保する一方で、速度が上がり車体が安定した際には連動の抑制を解除して揺動させることができ、走行状況や路面状態に応じて左右両輪の連動様態を適宜調節することが可能となる。
また、揺動軸と連動軸と回転抑制機構とを近接させることで、左右の車輪を揺動方向に連動するための構成と、連動を抑制するための機構とを集約することができるため、省スペース化でき、走行ユニットのレイアウト自由度を向上できる。
【0010】
請求項2に記載の構成によれば、前記回転抑制機構は、前記連動軸と同軸で回転する伝達回転抑制部材と、前記伝達回転抑制部材の回転を制御する伝達回転制御部材とを有し、前記伝達回転抑制部材と、前記伝達回転制御部材とが係止可能に構成されていることにより、前記連動軸の回転運動を確実に停止させることができ、低速走行時の車両安定性の向上や、車両停車時に車両を自立させることが可能となる。
請求項3に記載の構成によれば、前記伝達回転抑制部材は、外周面に凹部を有し、前記伝達回転制御部材は、前記凹部に進入可能な凸部を有するレバーを含むことにより、前記連動軸付近において、簡単かつ軽量な構成で係止を達成することができる。
また、前記外周面に凹部を有する回転体をクラッチギアとして、前記レバーの凸部が進入する部分のみの扇形に形成してもよく、回転抑制部材の重量を軽くでき、かつ収納スペースを削減できる。
さらに、前記伝達回転制御部材としてレバーを用いることにより、前記連動軸に対する係止方向以外の方向からでも、係止に必要な動力を伝達することができ、走行ユニットのレイアウト自由度を向上できる。
(【0011】以降は省略されています)
この特許をJ-PlatPat(特許庁公式サイト)で参照する
関連特許
株式会社椿本チエイン
歯付ベルト
4日前
個人
カート
3か月前
個人
走行装置
3か月前
個人
電動走行車両
3か月前
個人
乗り物
5か月前
個人
折り畳み自転車
10か月前
個人
閂式ハンドル錠
3か月前
個人
発音装置
7か月前
個人
駐輪設備
1か月前
個人
電動モビリティ
7か月前
個人
自転車用傘捕捉具
11か月前
個人
ボギー・フレーム
1か月前
個人
ルーフ付きトライク
2か月前
個人
“zen-go.”
2か月前
個人
自由方向乗車自転車
7か月前
個人
体重掛けリフト台車
10か月前
個人
ルーフ付きトライク
1か月前
個人
自転車用荷物台
11か月前
個人
キャンピングトライク
8か月前
個人
パワーアシスト自転車
1か月前
個人
アタッチメント
11か月前
個人
ステアリングの操向部材
8か月前
株式会社CPM
駐輪機
11か月前
個人
フロントフットブレーキ。
3か月前
株式会社三五
リアサブフレーム
10か月前
株式会社豊田自動織機
産業車両
4か月前
ヤマハ発動機株式会社
車両
12か月前
ヤマハ発動機株式会社
車両
12か月前
ヤマハ発動機株式会社
車両
12か月前
ヤマハ発動機株式会社
車両
12か月前
豊田合成株式会社
操舵装置
11か月前
個人
乗用自動車のディフューザー
17日前
学校法人千葉工業大学
車両
9か月前
学校法人千葉工業大学
車両
9か月前
個人
ホイールハブ駆動構造
4か月前
豊田鉄工株式会社
小型車両
3か月前
続きを見る
他の特許を見る