TOP
|
特許
|
意匠
|
商標
特許ウォッチ
Twitter
他の特許を見る
公開番号
2025143819
公報種別
公開特許公報(A)
公開日
2025-10-02
出願番号
2024043262
出願日
2024-03-19
発明の名称
車両固定装置
出願人
株式会社明電舎
代理人
個人
,
個人
,
個人
,
個人
主分類
G01M
17/007 20060101AFI20250925BHJP(測定;試験)
要約
【課題】試験車両の改造を要することなく試験車両のヨーイング運動を拘束する作業性と周辺機器配置の自由度の向上を図る。
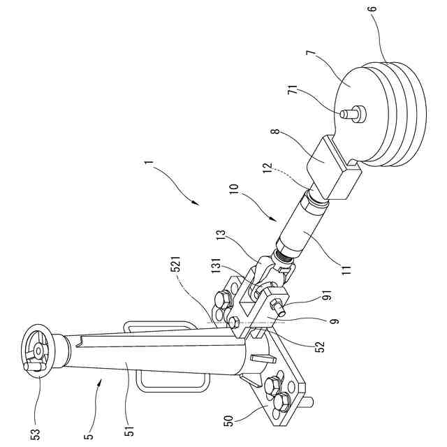
【解決手段】車両試験装置2に供される試験車両3のヨーイングを拘束する車両固定装置2は、支柱部5、弾性体6、台座部7、支柱側連結具9及び連結機構10を備える。支柱部5は、車両試験装置2に供された試験車両3の左右両側に立設される。弾性体6は、試験車両3の直下に配置される。台座部7は、弾性体6に設けられて試験車両3の車体下部の凹部に挿入されるピン71を備える。車両側連結部8は台座部7に接続される。支柱側連結具9は支柱部5にて水平方向に回転可能に支持される。連結機構10は。車両側連結部8に連結されると共に支柱側連結具9に上下方向に回転可能に連結される。
【選択図】図1
特許請求の範囲
【請求項1】
車両試験装置に供される試験車両のヨーイングを拘束する車両固定装置であって、
前記試験車両の左右両側に立設される支柱部と、
前記試験車両の直下に配置される弾性体と、
この弾性体に設けられて当該試験車両の車体下部の凹部に挿入されるピンを備えた台座部と、
この台座部に接続される車両側連結部と、
前記支柱部にて水平方向に回転可能に支持される支柱側連結具と、
前記車両側連結部に連結されると共に前記支柱側連結具に上下方向に回転可能に連結される連結機構と、
を備えたことを特徴とする車両固定装置。
続きを表示(約 530 文字)
【請求項2】
前記車両側連結部は、
前記台座部の側面に支持される回転軸と、
この回転軸により上下方向に回転可能に連結されると共に前記連結機構の車両側連結端部と連結される軸連結部と、
を備えたことを特徴とする請求項1に記載の車両固定装置。
【請求項3】
前記連結機構は前記車両側連結部と前記支柱側連結具との連結長さが調整可能であることを特徴とする請求項1に記載の車両固定装置。
【請求項4】
車両試験装置に供される試験車両のヨーイングを拘束する車両固定装置であって、
前記試験車両の左右両側に立設される支柱部と、
前記試験車両の直下に配置される弾性体と、
この弾性体に設けられて当該試験車両の車体下部の凹部に挿入されるピンを備えた台座部と、
この台座部に接続される車両側連結部と、
前記支柱部にて水平方向に回転可能に支持される支柱側連結具と、
前記車両側連結部及び前記支柱側連結具に連結される連結機構と、を備え、
前記車両側連結部、前記支柱側連結具、及び前記連結機構は、前記台座部を上下方向に移動可能に構成されたことを特徴とする車両固定装置。
発明の詳細な説明
【技術分野】
【0001】
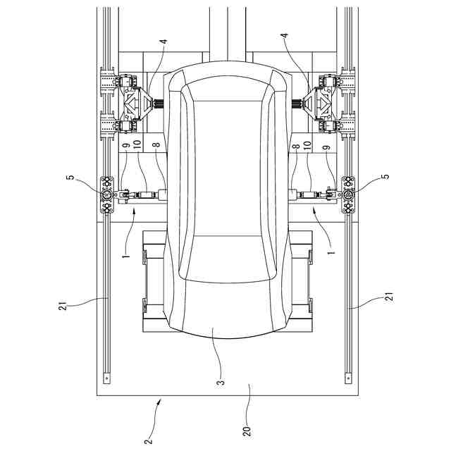
本発明は、試験車両の駆動車輪をローラに載せ、ローラにダイナモメータを連結し、試験車両の駆動力およびブレーキ力をローラに介してダイナモメータに伝達し、室内で試験車両の路上走行をシミュレートする試験車両の固定装置に関する。
続きを表示(約 1,500 文字)
【背景技術】
【0002】
車両試験装置に供される試験車両の車両固定装置としては、試験車両のローリング、ヨーイング(車両の左右方向の動き)及びピッチングを可能に前後方向の動きを拘束する車両固定装置が特許文献1に開示されている。
【0003】
また、特許文献2には車両固定装置の連結用のアダプタを試験車両の底面の補強用の梁やサイドシル等に設けられたアダプタ挿入部に挿入することで試験車両の前後方向、左右方向(ヨーイング方向)、上下方向の動きを固定する車両固定装置が開示されている。
【先行技術文献】
【特許文献】
【0004】
特公平2-48854号公報
特開2011-33517号公報
【発明の概要】
【発明が解決しようとする課題】
【0005】
引用文献1の車両拘束装置は、試験車両の前後方向の動きが拘束されるが、ヨーイングが固定されないので、試験車両に何らかの異常が発生した際に、車輪がローラ上で左右に動くことで車両が振られる。これにより、タイヤがローラから逸脱若しくは逸脱防止用のサイドローラに衝突を繰り返して危険な状況になることがある。そのため、車両の前方に取り付けられた牽引フックにワイヤーロープやチェーン等を結合することで、車両のヨーイングを固定する方法が考えられるが、ワイヤーロープやチェーン等の張力管理や取付け角度調整などが必要となりセッティングや調整の作業性が悪い。
【0006】
また、車両の前方には車両冷却ファンが配置されることが多く、ワイヤーロープやチェーン等で車体を固定すると車両冷却ファンの吐出口と干渉し、車両冷却ファンの吐出口と車両前方の距離が縮められず適切な配置が困難となる場合がある。さらには、適切な風速で試験車両を冷却することができず、本来の試験や評価に支障がある。
【0007】
そして、試験車両の回転部(タイヤやハブナット)を固定した際、安全上の観点から車両に取り付いている牽引フックとワイヤーロープやチェーン等によりピット上へ結合することで張力管理や取付け角度調整などが必要となりセッティングや調整の作業性が悪い。
【0008】
引用文献2の車両固定装置は、試験車両の底面の補強用の梁やサイドシルに設置されたアダプタ挿入部に車両固定装置の連結用のアダプタを挿入させて、試験車両のヨーイングを固定するが、当該アダプタ挿入部が設置される部位は車両固定用でない場合が多い。このため、前記部位は剛性が低い部分(箇所)が多く、試験車両と車両固定装置の結合部分へ左右方向の力が加わると破損する可能性がある。
【0009】
本発明は、以上の事情を鑑みなされたもので、試験車両の改造を要することなく試験車両のヨーイング運動を拘束する作業性と周辺機器配置の自由度の向上を図ることを課題とする。
【課題を解決するための手段】
【0010】
本発明の一態様は、車両試験装置に供される試験車両のヨーイングを拘束する車両固定装置であって、前記試験車両の左右両側に立設される支柱部と、前記試験車両の直下に配置される弾性体と、この弾性体に設けられて当該試験車両の車体下部の凹部に挿入されるピンを備えた台座部と、この台座部に接続される車両側連結部と、前記支柱部にて水平方向に回転可能に連結される支柱側連結具と、前記車両側連結部に連結されると共に前記支柱側連結具に上下方向に回転可能に連結される連結機構と、を備える。
(【0011】以降は省略されています)
この特許をJ-PlatPat(特許庁公式サイト)で参照する
関連特許
株式会社明電舎
回転機
6日前
株式会社明電舎
回転電機
12日前
株式会社明電舎
ドローン
9日前
株式会社明電舎
回転電機
21日前
株式会社明電舎
回転電機
19日前
株式会社明電舎
負荷発生装置
1か月前
株式会社明電舎
電力変換装置
21日前
株式会社明電舎
電力変換装置
19日前
株式会社明電舎
車両固定装置
6日前
株式会社明電舎
電力変換装置
1か月前
株式会社明電舎
車両固定装置
6日前
株式会社明電舎
センサ固定用治具
7日前
株式会社明電舎
電力系統システム
9日前
株式会社明電舎
電力系統システム
28日前
株式会社明電舎
ロータ及び回転機
6日前
株式会社明電舎
オゾン水の生成装置
6日前
株式会社明電舎
オゾン水の生成装置
6日前
株式会社明電舎
オゾン水の生成装置
6日前
株式会社明電舎
電極構造,真空インタラプタ
19日前
株式会社明電舎
軸受及びそれを備えた回転機
1か月前
株式会社明電舎
電極構造,真空インタラプタ
1か月前
株式会社明電舎
遮断器のリンク機構、遮断器
7日前
株式会社明電舎
不良検知装置及び不良検知方法
9日前
株式会社明電舎
電流センサおよび電力変換装置
28日前
株式会社明電舎
異常検知システム及び異常検知方法
1か月前
株式会社明電舎
半導体モジュールおよび電力変換装置
13日前
株式会社明電舎
架線位置計測装置及び架線位置計測方法
13日前
株式会社明電舎
機械学習支援装置及び機械学習支援方法
1か月前
株式会社明電舎
水冷式回転機のフレーム、及びその製造方法
7日前
株式会社明電舎
目標車速パターンデータ生成方法及び試験方法
9日前
株式会社明電舎
電力変換装置および電力変換装置のゲート指令生成方法
6日前
株式会社明電舎
出力調整機構、電界放射装置及び電界放射装置の出力制御方法
6日前
株式会社明電舎
絶縁型DC/DC変換器および絶縁型DC/DC変換器の制御方法
12日前
株式会社明電舎
電極構造,真空インタラプタ
1か月前
株式会社明電舎
部分放電測定システムおよびその測定装置、部分放電測定方法、部分放電測定プログラム
28日前
株式会社明電舎
ガス絶縁開閉ユニット及びガス絶縁開閉装置
1か月前
続きを見る
他の特許を見る