TOP
|
特許
|
意匠
|
商標
特許ウォッチ
Twitter
他の特許を見る
公開番号
2025158266
公報種別
公開特許公報(A)
公開日
2025-10-17
出願番号
2024060643
出願日
2024-04-04
発明の名称
情報処理装置、情報処理システム及びプログラム
出願人
東芝テック株式会社
代理人
弁理士法人酒井国際特許事務所
主分類
G06Q
30/0207 20230101AFI20251009BHJP(計算;計数)
要約
【課題】本発明が解決しようとする課題は、顧客にポイントの利用を促し、滞留ポイントの減少を支援することができる情報処理装置、情報処理システム及びプログラムを提供することである。
【解決手段】実施形態の情報処理装置は、特定手段と、計算手段と、提供手段と、を備える。特定手段は、顧客識別情報に関連付けて保有ポイントを保持する記憶部から、商品の購入を行う顧客の顧客識別情報に対応する保有ポイントを特定する。計算手段は、商品の購入が行われる日時が所定の期間に含まれる場合、特定した保有ポイントを、所定の手法で増加させる計算を行う。提供手段は、手法により増加された保有ポイントを、顧客が利用可能な利用ポイントとして提供する。
【選択図】図6
特許請求の範囲
【請求項1】
顧客を識別可能な顧客識別情報に関連付けて、当該顧客に付与されたポイントの残高を示す保有ポイントを保持する記憶部から、商品の購入を行う顧客の顧客識別情報に対応する保有ポイントを特定する特定手段と、
前記商品の購入が行われる購入日時が所定の期間に含まれる場合、特定した前記保有ポイントを、所定の手法で増加させる計算を行う計算手段と、
前記特定手段により特定された前記保有ポイントを、前記顧客が前記購入日時の取引で利用可能な利用ポイントとして提供し、前記購入日時が所定の期間に含まれる場合、前記計算手段により増加された前記保有ポイントを、前記利用ポイントとして提供する提供手段と、
を備える情報処理装置。
続きを表示(約 1,000 文字)
【請求項2】
前記計算手段は、前記購入日時が所定の期間に含まれる場合、特定した前記保有ポイントに所定の倍率を乗算する、
請求項1に記載の情報処理装置。
【請求項3】
前記提供手段は、前記計算手段により増加された前記保有ポイントが所定の閾値以上である場合に、前記計算手段により増加された前記保有ポイントを、前記利用ポイントとして提供し、前記閾値未満である場合に、前記特定手段により特定された前記保有ポイントを前記利用ポイントとして提供する、
請求項1に記載の情報処理装置。
【請求項4】
次の取引で利用可能なポイント数を、前記所定の期間内に商品の購入を行う場合と、前記所定の期間外に商品の購入を行う場合と、で比較可能な状態で出力する出力制御部を更に備える、
請求項1乃至3の何れか1項に記載の情報処理装置。
【請求項5】
顧客を識別可能な顧客識別情報に関連付けて、当該顧客に付与されたポイントの残高を示す保有ポイントを保持する記憶部から、商品の購入を行う顧客の顧客識別情報に対応する保有ポイントを特定する特定手段と、
前記商品の購入が行われる購入日時が所定の期間に含まれる場合、特定した前記保有ポイントを、所定の手法で増加させる計算を行う計算手段と、
前記特定手段により特定された前記保有ポイントを、前記顧客が前記購入日時の取引で利用可能な利用ポイントとして提供し、前記購入日時が所定の期間に含まれる場合、前記計算手段により増加された前記保有ポイントを、前記利用ポイントとして提供する提供手段と、
を備える情報処理システム。
【請求項6】
コンピュータを、
顧客を識別可能な顧客識別情報に関連付けて、当該顧客に付与されたポイントの残高を示す保有ポイントを保持する記憶部から、商品の購入を行う顧客の顧客識別情報に対応する保有ポイントを特定する特定手段と、
前記商品の購入が行われる購入日時が所定の期間に含まれる場合、特定した前記保有ポイントを、所定の手法で増加させる計算を行う計算手段と、
前記特定手段により特定された前記保有ポイントを、前記顧客が前記購入日時の取引で利用可能な利用ポイントとして提供し、前記購入日時が所定の期間に含まれる場合、前記計算手段により増加された前記保有ポイントを、前記利用ポイントとして提供する提供手段と、
として機能させるプログラム。
発明の詳細な説明
【技術分野】
【0001】
本発明の実施形態は、情報処理装置、情報処理システム及びプログラムに関する。
続きを表示(約 1,600 文字)
【背景技術】
【0002】
従来、スーパーマーケットやコンビニエンスストア等の店舗では、種々のサービスが提供されている。例えば、商品等の販売対象を購入すると、購入金額に応じたポイントを提供するサービス制度が運用されている。提供されたポイントは、例えば次回以降の取引において現金の代わりとして使用することができる。
【0003】
ところで、店舗では、販促活動の一環として、条件(特定の曜日、日時、期間等)を充足する場合に、通常よりも多くのポイントを付与する等の活動が行われることがある。しかしながら、上記のような販促活動が行われても、顧客は、ポイントの取得は行うものの、ポイントを利用しない傾向があることが知られている。したがって、使用されずに滞留するポイント(以下、滞留ポイントともいう)が増加してしまう可能性がある。
【発明の概要】
【発明が解決しようとする課題】
【0004】
本発明が解決しようとする課題は、顧客にポイントの利用を促し、滞留ポイントの減少を支援することができる情報処理装置、情報処理システム及びプログラムを提供することである。
【課題を解決するための手段】
【0005】
実施形態の情報処理装置は、特定手段と、計算手段と、提供手段と、を備える。特定手段は、顧客識別情報に関連付けて保有ポイントを保持する記憶部から、商品の購入を行う顧客の顧客識別情報に対応する保有ポイントを特定する。計算手段は、商品の購入が行われる日時が所定の期間に含まれる場合、特定した保有ポイントを、所定の手法で増加させる計算を行う。提供手段は、手法により増加された保有ポイントを、顧客が利用可能な利用ポイントとして提供する。
【図面の簡単な説明】
【0006】
図1は、実施形態に係る情報処理システムの構成の一例を示すブロック図である。
図2は、実施形態に係るPOS端末のハードウェア構成の一例を示すブロック図である。
図3は、実施形態に係る店舗サーバのハードウェア構成の一例を示すブロック図である。
図4は、実施形態に係るポイントサーバのハードウェア構成の一例を示すブロック図である。
図5は、実施形態に係るポイント情報部のデータ構成の一例を示すブロック図である。
図6は、実施形態に係る情報処理システムの機能構成の一例を示すブロック図である。
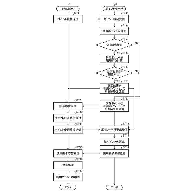
図7は、実施形態に係る情報処理システムが実行する処理の一例を示すフローチャートである。
【発明を実施するための形態】
【0007】
以下、図面を参照して、実施形態について詳細に説明する。実施形態では、ポイントサーバを情報処理装置の一例として説明する。なお、以下に説明する実施形態によりこの発明が限定されるものではない。
【0008】
まず、ポイント制度について説明する。ポイント制度とは、例えば一定の額の購入額(例えば100円)に対して所定のポイント(例えば1ポイント)を会員となった顧客(以下、単に会員ともいう)に対して付与する仕組みである。ポイントが付与されると、会員が保有する保有ポイントが溜まる。一方、会員は、保有ポイントを使用することもできる。
【0009】
ポイントの使用の一例として、1ポイントを1円換算して商品の購入費用の一部に充てることができる。会員は、使用するポイント数(以降、使用ポイント数という)を店員に伝え、店員は会員から伝えられた使用ポイント数をPOS端末に入力する。このようにして、会員はポイントを使用することができる。
【0010】
なお、所定数のポイントを景品等(例えば商品券)と交換するようにして、ポイントを使用するようにしてもよい。この場合、ポイントを使用すると、使用ポイント数分の保有ポイントが減る。
(【0011】以降は省略されています)
この特許をJ-PlatPat(特許庁公式サイト)で参照する
関連特許
東芝テック株式会社
プリンタ装置
12日前
東芝テック株式会社
プリンタ装置
12日前
東芝テック株式会社
画像形成装置
5日前
東芝テック株式会社
プリンタ及びプログラム
11日前
東芝テック株式会社
販売時点における行動検出
12日前
東芝テック株式会社
商品登録装置およびプログラム
6日前
東芝テック株式会社
情報処理装置およびプログラム
6日前
東芝テック株式会社
インターロックおよびプリンタ
5日前
東芝テック株式会社
販売時点における物体分類および識別
12日前
東芝テック株式会社
デバイス管理装置及び情報処理プログラム
3日前
東芝テック株式会社
デバイス管理装置及び情報処理プログラム
3日前
東芝テック株式会社
文章校正装置、文章校正方法及びプログラム
6日前
東芝テック株式会社
システム、情報処理装置、およびプログラム
5日前
東芝テック株式会社
レシート管理サーバ及びレシート管理システム
11日前
東芝テック株式会社
情報処理装置、情報処理システム及び端末装置
6日前
東芝テック株式会社
レシート管理サーバ及びレシート管理システム
11日前
東芝テック株式会社
情報処理装置、情報処理システム及びプログラム
3日前
東芝テック株式会社
情報処理装置、情報処理方法、およびプログラム
3日前
東芝テック株式会社
セルフチェックアウトシステムのためのスケールゼロイング
6日前
東芝テック株式会社
情報処理システム
3日前
東芝テック株式会社
マイクロストリップアンテナ、無線タグ通信装置及びシート処理装置
3日前
東芝テック株式会社
情報処理装置およびプログラム
6日前
東芝テック株式会社
情報処理装置及び情報処理システム
5日前
東芝テック株式会社
着座検出装置及び着座監視システム
3日前
東芝テック株式会社
情報処理装置及び情報処理プログラム
6日前
東芝テック株式会社
商品販売データ処理装置およびプログラム
3日前
個人
詐欺保険
6日前
個人
縁伊達ポイン
6日前
個人
QRコードの彩色
10日前
個人
地球保全システム
19日前
個人
冷凍食品輸出支援構造
1か月前
個人
為替ポイント伊達夢貯
1か月前
個人
残土処理システム
12日前
個人
表変換編集支援システム
1か月前
個人
農作物用途分配システム
5日前
個人
知財出願支援AIシステム
1か月前
続きを見る
他の特許を見る