TOP
|
特許
|
意匠
|
商標
特許ウォッチ
Twitter
他の特許を見る
10個以上の画像は省略されています。
公開番号
2025164988
公報種別
公開特許公報(A)
公開日
2025-11-04
出願番号
2024068808
出願日
2024-04-22
発明の名称
溶接ワイヤ送給機構
出願人
株式会社ダイヘン
代理人
弁理士法人深見特許事務所
主分類
B23K
9/133 20060101AFI20251027BHJP(工作機械;他に分類されない金属加工)
要約
【課題】メンテナンス作業をさらに容易にするとともに、安全性のさらなる向上を可能とする溶接ワイヤ送給機構の提供を目的とする。
【解決手段】
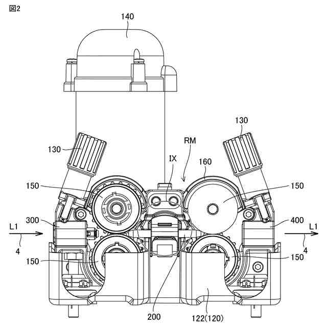
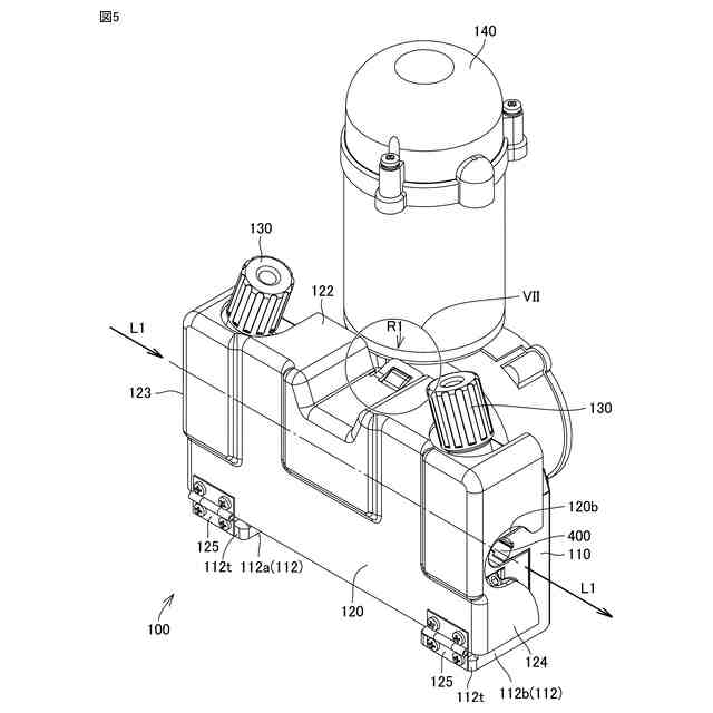
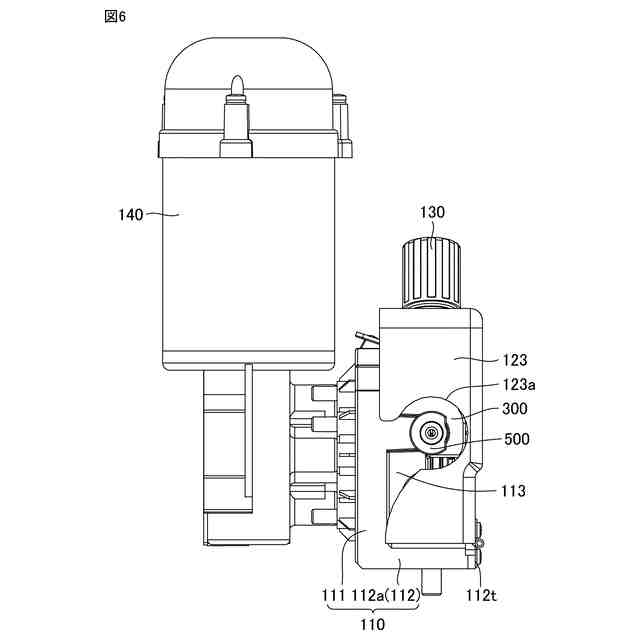
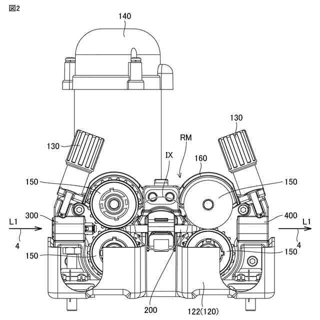
この溶接ワイヤ送給機構は、ベース部110と、ベース部110に保持される本体部113と、本体部113を覆うフロントカバー120と、を備え、ベース部110は、本体部113を保持する第1ベース部111と、本体部113の側に向かって、第1ベース部111の縁部から延びるように設けられた第2ベース部112と、を含み、フロントカバー120は第2ベース部112に回動可能に連結され、フロントカバー120は第1ベース部111に対して、ロック状態および非ロック状態が選択可能に設けられている。
【選択図】図2
特許請求の範囲
【請求項1】
被溶接箇所に溶接ワイヤを送給方向に送給する溶接ワイヤ送給装置に用いられる溶接ワイヤ送給機構であって、
ベース部と、
前記ベース部に保持される本体部と、
前記本体部を覆うフロントカバーと、
を備え、
前記ベース部は、前記本体部を保持する第1ベース部と、
前記本体部の側に向かって、前記第1ベース部の縁部から延びるように設けられた第2ベース部と、
を含み、
前記フロントカバーは前記第2ベース部に回動可能に連結され、
前記フロントカバーは前記第1ベース部に対して、ロック状態および非ロック状態が選択可能に設けられている、
溶接ワイヤ送給機構。
続きを表示(約 730 文字)
【請求項2】
前記本体部には、
前記送給方向に延び前記溶接ワイヤを挿通させて保持するセンターガイドと、
前記溶接ワイヤの前記送給方向の上流側において、前記溶接ワイヤの前記センターガイドへの挿入をガイドするインレットと、
前記溶接ワイヤの前記送給方向の下流側において、前記溶接ワイヤの前記センターガイドからの挿出をガイドするアウトレットと、
前記溶接ワイヤを挟み込み、前記溶接ワイヤを前記送給方向に送り出すローラ機構と、
が設けられ、
前記フロントカバーは、前記センターガイド、前記インレット、前記アウトレット、および、前記ローラ機構を覆うように設けられ、
前記フロントカバーは、前記第2ベース部の前記第1ベース部とは反対側の先端部において、ヒンジ部材を用いて前記ベース部に対して開閉可能に設けられている、
請求項1に記載の溶接ワイヤ送給機構。
【請求項3】
前記第2ベース部は、
前記インレット側に位置するインレット側第2ベース部と、前記アウトレット側に位置するアウトレット側第2ベース部と、を含み、
前記インレット側第2ベース部の前記先端部および前記アウトレット側第2ベース部の前記先端部に、前記ヒンジ部材を用いて前記フロントカバーが取り付けられている、
請求項1に記載の溶接ワイヤ送給機構。
【請求項4】
前記フロントカバーは、
前記本体部に対して並行に位置する第1カバーと、
前記第2ベース部とは反対側の位置において、前記第1ベース部側に延びる第2カバーと、を含む、
請求項1に記載の溶接ワイヤ送給機構。
発明の詳細な説明
【技術分野】
【0001】
本発明は、溶接ワイヤ送給装置に用いられる溶接ワイヤ送給機構に関する。
続きを表示(約 1,600 文字)
【背景技術】
【0002】
溶接ワイヤを被溶接箇所に送給するための装置として、溶接ワイヤ送給装置が用いられる。このような溶接ワイヤ送給装置は、特開2006-007264号公報(特許文献1)等に開示されている。
【先行技術文献】
【特許文献】
【0003】
特開2006-007264号公報
【発明の概要】
【発明が解決しようとする課題】
【0004】
上述の溶接ワイヤ送給装置においては、リールに巻かれた溶接ワイヤが、被溶接対象物に対して溶接するための溶接トーチに送給される。溶接ワイヤを溶接トーチに送給するたに、溶接ワイヤ送給機構が用いられる。
【0005】
溶接ワイヤ送給機構には、送給モータ、送給ロール、加圧ホルダ等が設けられるが、作業者によるメンテナンス作業をさらに容易にするとともに、安全性のさらなる向上が益々求められるようになっている。
【0006】
この開示は、上記課題を解決するためになされたものであり、メンテナンス作業をさらに容易にするとともに、安全性のさらなる向上を可能とする溶接ワイヤ送給機構を提供することを目的とする。
【課題を解決するための手段】
【0007】
[1]本開示の溶接ワイヤ送給機構は、被溶接箇所に溶接ワイヤを送給方向に送給する溶接ワイヤ送給装置に用いられる溶接ワイヤ送給機構であって、ベース部と、上記ベース部に保持される本体部と、上記本体部を覆うフロントカバーと、を備え、上記ベース部は、上記本体部を保持する第1ベース部と、上記本体部の側に向かって、上記第1ベース部の縁部から延びるように設けられた第2ベース部と、を含み、上記フロントカバーは上記第2ベース部に回動可能に連結され、上記フロントカバーは上記第1ベース部に対して、ロック状態および非ロック状態が選択可能に設けられている。
【0008】
[2]上記本体部には、上記送給方向に延び上記溶接ワイヤを挿通させて保持するセンターガイドと、上記溶接ワイヤの上記送給方向の上流側において、上記溶接ワイヤの上記センターガイドへの挿入をガイドするインレットと、上記溶接ワイヤの上記送給方向の下流側において、上記溶接ワイヤの上記センターガイドからの挿出をガイドするアウトレットと、上記溶接ワイヤを挟み込み、上記溶接ワイヤを上記送給方向に送り出すローラ機構と、が設けられ、上記フロントカバーは、上記センターガイド、上記インレット、上記アウトレット、および、上記ローラ機構を覆うように設けられ、上記フロントカバーは、上記センターガイド、上記インレット、上記アウトレット、および、上記ローラ機構を覆うように設けられ、上記フロントカバーは、上記第2ベース部の上記第1ベース部とは反対側の先端部において、ヒンジ部材を用いて上記ベース部に対して開閉可能に設けられている、[1]に記載の溶接ワイヤ送給機構。
【0009】
[3]:上記第2ベース部は、上記インレット側に位置するインレット側第2ベース部と、上記アウトレット側に位置するアウトレット側第2ベース部と、を含み、上記インレット側第2ベース部の上記先端部および上記アウトレット側第2ベース部の上記先端部に、上記ヒンジ部材を用いて上記フロントカバーが取り付けられている、[1]または[2]に記載の溶接ワイヤ送給機構。
【0010】
[4]:上記フロントカバーは、上記本体部に対して並行に位置する第1カバーと、上記第2ベース部とは反対側の位置において、上記第1ベース部側に延びる第2カバーと、を含む、[1]から[3]のいずれか1項に記載の溶接ワイヤ送給機構。
【発明の効果】
(【0011】以降は省略されています)
この特許をJ-PlatPat(特許庁公式サイト)で参照する
関連特許
株式会社ダイヘン
充電装置
26日前
株式会社ダイヘン
充電装置
26日前
株式会社ダイヘン
充電装置
26日前
株式会社ダイヘン
搬送装置
26日前
株式会社ダイヘン
充電装置
26日前
株式会社ダイヘン
制御装置
26日前
株式会社ダイヘン
溶接トーチ
1日前
株式会社ダイヘン
回生ユニット
27日前
株式会社ダイヘン
電力システム
29日前
株式会社ダイヘン
電力変換装置
29日前
株式会社ダイヘン
溶接電源装置
26日前
株式会社ダイヘン
電極交換装置
1日前
株式会社ダイヘン
研削システム
1日前
株式会社ダイヘン
電力管理装置
1か月前
株式会社ダイヘン
固相接合装置
1か月前
株式会社ダイヘン
固相接合装置
1か月前
株式会社ダイヘン
固相接合装置
1か月前
株式会社ダイヘン
固相接合装置
1か月前
株式会社ダイヘン
パルス電源装置
26日前
株式会社ダイヘン
プラズマ発生器
1か月前
株式会社ダイヘン
インバータ装置
21日前
株式会社ダイヘン
インバータ装置
26日前
株式会社ダイヘン
変圧器組立装置
26日前
株式会社ダイヘン
絶縁紙巻回装置
1か月前
株式会社ダイヘン
レーザ接合装置
1日前
株式会社ダイヘン
積層造形システム
6日前
株式会社ダイヘン
積層造形システム
6日前
株式会社ダイヘン
熱加工用電源装置
7日前
株式会社ダイヘン
パワーモジュール
26日前
株式会社ダイヘン
パワーモジュール
26日前
株式会社ダイヘン
積層造形システム
6日前
株式会社ダイヘン
ロボットシステム
1か月前
株式会社ダイヘン
熱加工用電源装置
13日前
株式会社ダイヘン
ロボットシステム
1か月前
株式会社ダイヘン
パワーモジュール
26日前
株式会社ダイヘン
直流パルス電源装置
27日前
続きを見る
他の特許を見る