TOP
|
特許
|
意匠
|
商標
特許ウォッチ
Twitter
他の特許を見る
公開番号
2025141941
公報種別
公開特許公報(A)
公開日
2025-09-29
出願番号
2025040792
出願日
2025-03-14
発明の名称
調高式デフレクタプレートを備える道路舗装機
出願人
ヨゼフ フェゲーレ アーゲー
代理人
弁理士法人後藤特許事務所
主分類
E01C
19/48 20060101AFI20250919BHJP(道路,鉄道または橋りょうの建設)
要約
【課題】本発明は、舗装材料から舗装層を形成する道路舗装機及びその操作方法に関する。
【解決手段】道路舗装機は:スクリード;道路舗装機の走行方向(100)とは反対方向に、舗装材料をスクリードに運ぶよう構成されている縦方向搬送装置(5);スクリードの前方において、舗装材料を走行方向(100)に対して交差方向に分配するよう構成されている交差方向分配機構;及び走行方向(100)において交差方向分配機構の前方に配置されたデフレクタプレート機構(24)を備える。デフレクタプレート機構(24)は調高式デフレクタプレート(26)を有する。
【選択図】図6
特許請求の範囲
【請求項1】
舗装材料(6)から舗装層(2)を形成する道路舗装機(1)であって:
スクリード(7);
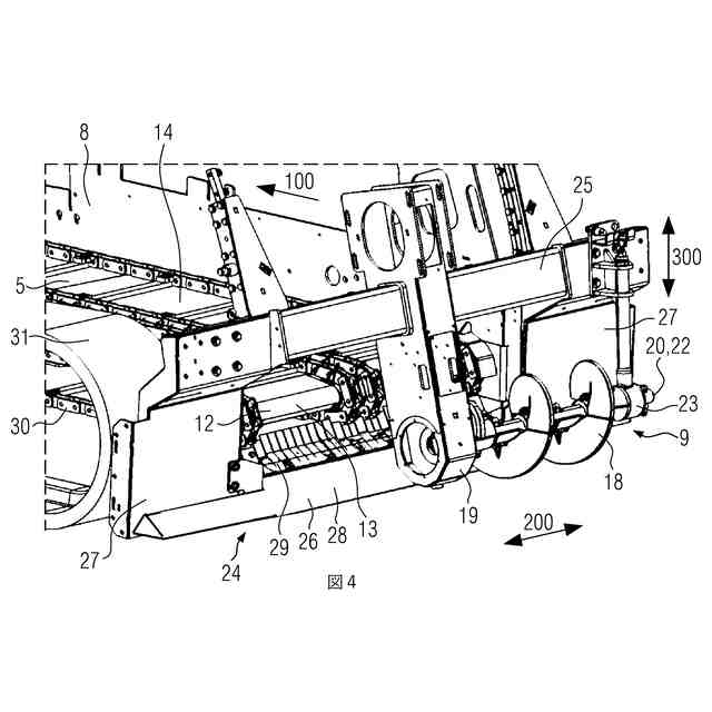
前記道路舗装機(1)の走行方向(100)とは反対方向に、前記舗装材料(6)を前記スクリード(7)に運ぶよう構成されている縦方向搬送装置(5);
前記スクリード(7)の前方において、前記舗装材料(6)を前記走行方向(100)に対して交差方向に分配するよう構成されている交差方向分配機構(9);及び
前記走行方向(100)において前記交差方向分配機構(9)の前方に配置されたデフレクタプレート機構(24)
を備え、前記デフレクタプレート機構(24)は調高式デフレクタプレート(26)を有することを特徴とする、道路舗装機(1)。
続きを表示(約 1,100 文字)
【請求項2】
前記調高式デフレクタプレート(24)は、前記道路舗装機(1)の操作中に、特に前記道路舗装機による舗装の実施中に、高さ方向に移動可能であることを特徴とする、請求項1に記載の道路舗装機。
【請求項3】
前記調高式デフレクタプレート(26)は、前記交差方向分配機構(9)のサスペンション(19)に少なくとも間接的に取り付けられていることを特徴とする、請求項1又は2に記載の道路舗装機。
【請求項4】
前記調高式デフレクタプレート(26)は、前記交差方向分配機構(9)と一緒に高さ方向に移動可能であることを特徴とする、請求項1~3のいずれか一項に記載の道路舗装機。
【請求項5】
前記調高式デフレクタプレート(26)は、前記交差方向分配機構(9)に対して高さ方向に移動可能であることを特徴とする、請求項1~4のいずれか一項に記載の道路舗装機。
【請求項6】
前記デフレクタプレート機構(24)は、実質的に、前記縦方向搬送装置(5)と前記交差方向分配機構(9)との間に配置されていることを特徴とする、請求項1~5のいずれか一項に記載の道路舗装機。
【請求項7】
前記調高式デフレクタプレート(26)は、空気圧により、油圧により、電気的に及び/又は機械的に、高さ方向に移動可能であることを特徴とする、請求項1~6のいずれか一項に記載の道路舗装機。
【請求項8】
前記デフレクタプレート機構(24)は第2のデフレクタプレート(32)を有し、前記第2のデフレクタプレート(32)は高さ方向に調節可能ではなく、前記第2のデフレクタプレート(32)は特に、前記走行方向(100)において前記調高式デフレクタプレート(26)の前方に配置されていることを特徴とする、請求項1~7のいずれか一項に記載の道路舗装機。
【請求項9】
前記デフレクタプレート機構(24)は追加的に櫛形又は格子状プレート(29)を有し、前記櫛形又は格子状プレート(29)は高さ方向に調節可能であることを特徴とする、請求項1~8のいずれか一項に記載の道路舗装機。
【請求項10】
前記道路舗装機(1)は前記舗装材料(6)を収容するための材料ホッパー(4)を有し、前記縦方向搬送装置(5)は、前記舗装材料(6)を、前記材料ホッパー(4)から前記スクリード(7)へ、特に前記スクリード(7)の前方の前記交差方向分配機構(9)へ、搬送するよう構成されていることを特徴とする、請求項1~9のいずれか一項に記載の道路舗装機。
(【請求項11】以降は省略されています)
発明の詳細な説明
【技術分野】
【0001】
本発明は、道路舗装機及び道路舗装機の操作方法に関する。
続きを表示(約 1,700 文字)
【背景技術】
【0002】
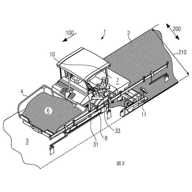
道路舗装機はアスファルトなどの舗装材料から舗装層を形成するよう設計されており、一般に、シャーシと、材料ホッパー、スクリード、縦方向搬送装置及び交差方向分配機構などのシャーシ上に配置された作業用集合体とを備える。
【0003】
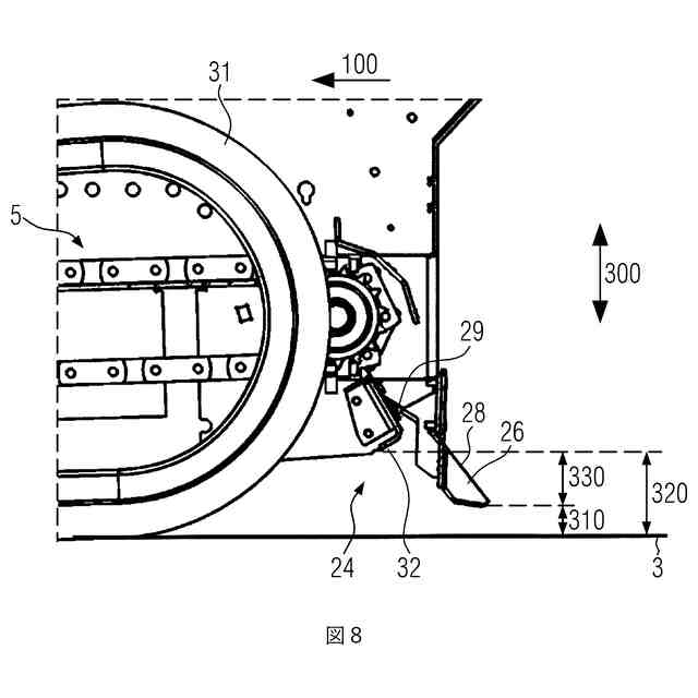
通常、固定式デフレクタプレートが縦方向搬送装置の後端の下方に配置されている。舗装の最中、縦方向搬送装置から交差方向分配機構に材料が運ばれると、この材料が道路舗装機の走行方向に集積してしまう場合がある。これらの材料は交差方向分配機構の前方に集積して、舗装材料の分離や駆動ギアの汚染を引き起こしてしまう場合がある。これは、従来技術で公知である固定式デフレクタプレートでは限定的な範囲でしか防止されない可能性がある。デフレクタプレートの下における十分な地上高又は輸送トラックに乗り込むための十分に大きな乗り入れ角度が必要であるため、デフレクタプレートは要求されるほど低い位置に垂直に配置することはできない。デフレクタプレートが十分高くに配置されていないと、輸送トラックへの乗り込みの邪魔となり得、又は、輸送トラックの積込みランプへの乗り込みの際にデフレクタプレートが損傷を受けてしまう場合がある。
【発明の概要】
【発明が解決しようとする課題】
【0004】
本発明は、交差方向分配機構の前方における舗装材料の分離を低減すると共に、舗装材料による駆動ギアの汚染を低減することを目的とする。この目的は、請求項1に記載の道路舗装機、又は、請求項13に記載の道路舗装機の操作方法により解決される。
【課題を解決するための手段】
【0005】
本発明の第1の態様によれば、舗装材料の舗装層を形成するための道路舗装機は、スクリード、縦方向搬送装置、交差方向分配機構及びデフレクタプレート機構を備える。縦方向搬送装置は、道路舗装機の走行方向とは反対方向に、舗装材料をスクリードに運ぶよう構成されている。交差方向分配機構は、スクリードの前方において、舗装材料を走行方向に対して交差方向に分配するよう構成されている。デフレクタプレート機構は、走行方向において交差方向分配機構の前方に配置されていると共に、調高式デフレクタプレートを有する。
【0006】
調高式デフレクタプレートは、その垂直位置が調節可能に構成されていてもよい。調高式デフレクタプレートは、縦方向搬送装置に対するその垂直位置が調節可能に構成されていてもよい。調高式デフレクタプレートは、交差方向分配機構に対するその垂直位置が調節可能に構成されていてもよい。
【0007】
調高式デフレクタプレートは、高さ方向に移動可能に構成されていてもよい。調高式デフレクタプレートは、縦方向搬送装置に対して高さ方向に移動可能に構成されていてもよい。調高式デフレクタプレートは、交差方向分配機構に対して高さ方向に移動可能に構成されていてもよい。
【0008】
調高式デフレクタプレートにより、デフレクタプレート機構と基材との間の垂直距離を変更又は調節することが可能となる。デフレクタプレート機構と基材との間の垂直距離が小さいと、縦方向搬送装置の下方、及び/又は、道路舗装機の駆動ギアに進入する舗装材料の量が低減され得る。これにより舗装材料の分離が妨げられ得る。
【0009】
調高式という用語は、特に、本出願において、垂直位置が調節可能であることを意味するものとして理解されるべきである。
【0010】
調高式デフレクタプレートの高さは、無段階式に調節可能であるよう構成されていてもよい。調高式デフレクタプレートは、高さ方向に無段階式に可変であるよう構成されていてもよい。調高式デフレクタプレートは、垂直位置において無段階式に調節可能であるよう構成されていてもよい。調高式デフレクタプレートは、垂直位置において無段階式に移動可能であるよう構成されていてもよい。
(【0011】以降は省略されています)
この特許をJ-PlatPat(特許庁公式サイト)で参照する
関連特許
個人
折り畳み式標識具
3日前
GX株式会社
仮設防護体
25日前
日本精機株式会社
路面投影装置
1か月前
範多機械株式会社
路面切削機
1か月前
株式会社熊谷組
床版接合構造
6日前
北越消雪機械工業株式会社
消雪装置
3日前
GX株式会社
昇降式仮設防護体
16日前
GX株式会社
仮設防護体連結構造
1か月前
前田工繊株式会社
防護柵
18日前
株式会社熊谷組
床版継手装置、及び、床版
6日前
浅香工業株式会社
レーキ
13日前
中井商工株式会社
橋梁の桁端止水工法
6日前
株式会社トップ
立て看板用スロープおよび立て看板
1か月前
株式会社幸和道路
自走式道路路面標示文字描画車両
24日前
株式会社三共
足場用移動屋根装置及び橋梁用足場
26日前
十武建設株式会社
舗装材吹付け装置、および吹付け施工方法
24日前
株式会社NIPPO
法面機械
16日前
株式会社NIPPO
コンクリートスタッカ
2日前
共和ゴム株式会社
床版敷設シール材
1か月前
東日本旅客鉄道株式会社
横取り方法
2日前
株式会社栗本鐵工所
検査路及びステップ
1か月前
酒井重工業株式会社
振動ローラ
1か月前
株式会社NIPPO
法面作業装置
16日前
株式会社NIPPO
法面作業装置
16日前
株式会社NIPPO
路面切削装置及び路面切削方法
1か月前
五洋建設株式会社
床版部材設置装置及び床版部材の設置方法
24日前
株式会社NIPPO
コンクリート舗装の施工方法
6日前
株式会社NIPPO
半たわみ性舗装及びその施工方法
1か月前
大成建設株式会社
床版接合部の設計方法
6日前
株式会社NIPPO
コンクリート舗装及びその施工方法
6日前
株式会社NIPPO
再生アスファルト混合物の製造方法
1か月前
オリエンタル白石株式会社
床版設置高さ調整機構及び床版取替工法
1か月前
株式会社奥村組
鉄筋コンクリート柱の補強工法
1か月前
株式会社奥村組
鉄筋コンクリート柱の補強工法
1か月前
株式会社NIPPO
再生アスファルト混合物の製造方法
24日前
株式会社NIPPO
再生アスファルト混合物の製造方法
24日前
続きを見る
他の特許を見る