TOP
|
特許
|
意匠
|
商標
特許ウォッチ
Twitter
他の特許を見る
公開番号
2025135741
公報種別
公開特許公報(A)
公開日
2025-09-19
出願番号
2024033676
出願日
2024-03-06
発明の名称
密封装置
出願人
内山工業株式会社
代理人
協明国際弁理士法人
主分類
F16J
15/3256 20160101AFI20250911BHJP(機械要素または単位;機械または装置の効果的機能を生じ維持するための一般的手段)
要約
【課題】ハブフランジ側において、低トルク化を考慮しつつ、密封性の向上を図れる密封装置を提供する。
【解決手段】密封装置20は、ハブフランジ3c側における外輪部2と内輪部3との間の開口部7に装着される、弾性材よりなるシールリップ部22を有しており、内輪部の本体3dと、ハブフランジ3cとの入隅部分に段差部10が配設され、段差部10の外周面11側に周方向に沿った凹溝部11aが設けられており、シールリップ部22は、凹溝部11aの溝底面11aaに向けて突出するように形成された第1リップ片23aを含む複数のリップ片を備えている。
【選択図】図1
特許請求の範囲
【請求項1】
ハブフランジ側における外輪部と内輪部との間の開口部に装着される、弾性材よりなるシールリップ部を有する密封装置であって、
前記内輪部の本体と、前記ハブフランジとの入隅部分に段差部が配設され、該段差部の外周面側に周方向に沿った凹溝部が設けられており、
前記シールリップ部は、前記凹溝部の溝底面に向けて突出するように形成された第1リップ片を含む複数のリップ片を備えたことを特徴とする密封装置。
続きを表示(約 670 文字)
【請求項2】
請求項1において、
前記第1リップ片は前記凹溝部の溝底面と非接触であることを特徴とする密封装置。
【請求項3】
請求項1において、
前記凹溝部は前記ハブフランジ側より下り段差状に形成されていることを特徴とする密封装置。
【請求項4】
請求項1において、
前記段差部に外嵌する、前記シールリップ部とは別体とされる嵌合体を備え、
前記凹溝部は前記嵌合体の外周面に設けられていることを特徴とする密封装置。
【請求項5】
請求項1において、
前記内輪部の本体に外嵌する、前記シールリップ部とは別体とされる嵌合体を備え、該嵌合体は前記段差部を含んで構成され、
前記凹溝部は前記嵌合体の外周面に設けられていることを特徴とする密封装置。
【請求項6】
請求項1において、
前記シールリップ部は、前記第1リップ片よりも径方向の外側に配された、前記ハブフランジに向かい突出した第2リップ片を備えていることを特徴とする密封装置。
【請求項7】
請求項1において、
前記シールリップ部は、前記第1リップ片よりも径方向の内側に配された、前記段差部の軸方向の面に接触する第3リップ片を備えていることを特徴とする密封装置。
【請求項8】
請求項1において、
前記シールリップ部は、前記外輪部の外側に径方向に沿うように突出した突出片をさらに備えていることを特徴とする密封装置。
発明の詳細な説明
【技術分野】
【0001】
本発明は、軸受装置における内輪部のハブフランジ側において、外輪部と内輪部との間の転動体の配設空間を密封するために装着される密封装置に関する。
続きを表示(約 1,300 文字)
【背景技術】
【0002】
軸受装置のハブフランジ側(車輪側)に装着される密封装置は、特許文献1、2などに示すように、内輪部の本体(ハブ輪)の外周面から隅部を経てハブフランジの内側の面までの範囲に、それらの面に相対するように配される複数のリップ片を備えている。
【0003】
これらの密封装置は複数のリップ片により耐泥水性の向上を図るとともに、一部のリップ片を非接触型とすることで低トルク化を図っている。
【先行技術文献】
【特許文献】
【0004】
特開2011-80570号公報
特開2013-72553号公報
【発明の概要】
【発明が解決しようとする課題】
【0005】
しかしながら、特許文献1の密封装置は、非接触型のリップ片の相対する面が滑らかな曲面であるため、その内外にリップ片を設けても全体として複雑な流路(ラビリンス)は形成されず、そのため低トルク化は実現できても密封性(耐泥水性)が大きく損なわれるおそれがある。
【0006】
また、特許文献2の密封装置は、非接触型のリップ片が凹溝部の溝底面に相対するように配されて折れ曲がったラビリンスが形成されるが、そのラビリンスは外輪部よりも径方向の外側に形成されるものであるため、入口側での泥水浸入を完全に防ぐことはとうていできない。
【0007】
本発明は、このような事情を考慮して提案されたもので、その目的は、ハブフランジ側において、低トルク化を考慮しつつ、密封性の向上を図れる密封装置を提供することにある。
【課題を解決するための手段】
【0008】
前記目的を達成するために、本発明の密封装置は、ハブフランジ側における外輪部と内輪部との間の開口部に装着される、弾性材よりなるシールリップ部を有する密封装置であって、前記内輪部の本体と、前記ハブフランジとの入隅部分に段差部が配設され、該段差部の外周面側に周方向に沿った凹溝部が設けられており、前記シールリップ部は、前記凹溝部の溝底面に向けて突出するように形成された第1リップ片を含む複数のリップ片を備えたことを特徴とする。
【発明の効果】
【0009】
本発明は前述した構成とされているため、ハブフランジ側において、低トルク化を考慮しつつ、密封性の向上を図ることができる。
【図面の簡単な説明】
【0010】
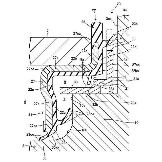
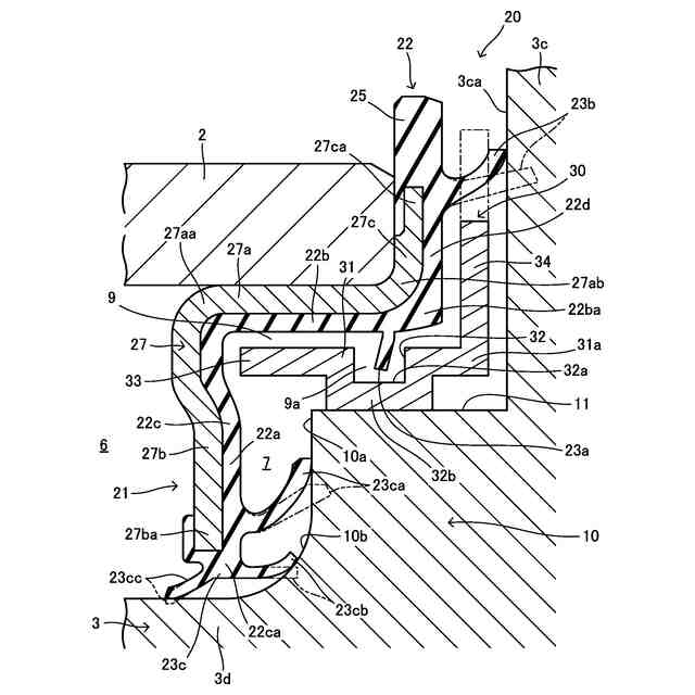
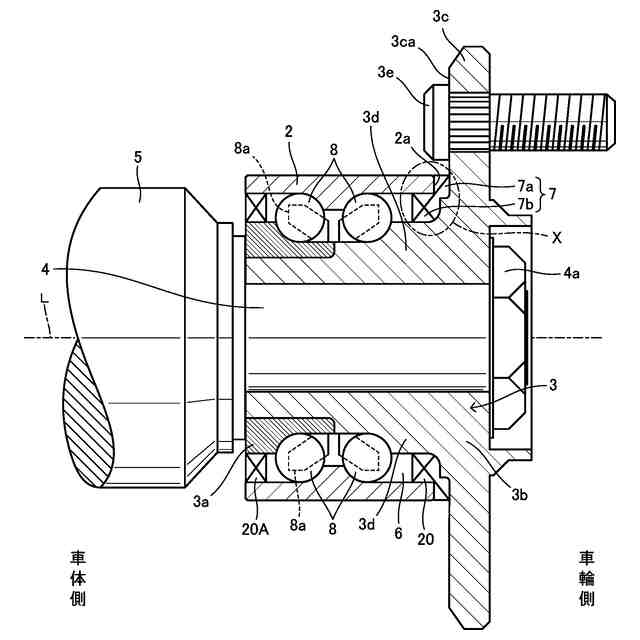
本発明の実施形態に係る密封装置を装着した軸受装置の模式的縦断面図(全実施形態に共通する図)である。
第1の実施形態に係る密封装置の1例を示す説明図であり、同密封装置を装着した軸受装置の部分縦断面図である。
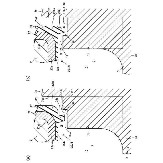
(a)(b)は、第1の実施形態における第1リップ片と凹溝部との対応の他の2例の要部を模式的に示した部分縦断面図である。
第2の実施形態に係る密封装置の説明図であり、同密封装置を装着した軸受装置の部分縦断面図である。
第3の実施形態に係る密封装置の説明図であり、同密封装置を装着した軸受装置の部分縦断面図である。
【発明を実施するための形態】
(【0011】以降は省略されています)
この特許をJ-PlatPat(特許庁公式サイト)で参照する
関連特許
内山工業株式会社
太陽電池
6日前
内山工業株式会社
シール構造及びガスケット
1日前
内山工業株式会社
密封装置及び密封装置の製造方法
14日前
内山工業株式会社
キャップ取付方法及び軸受キャップ
6日前
内山工業株式会社
アクリルゴム組成物およびアクリルゴム成形品
今日
個人
鍋虫ねじ
1か月前
個人
回転伝達機構
2か月前
個人
紛体用仕切弁
1か月前
個人
ホース保持具
5か月前
個人
差動歯車用歯形
3か月前
個人
トーションバー
6か月前
個人
給排気装置
2日前
個人
ジョイント
20日前
個人
ナット
21日前
株式会社不二工機
電磁弁
4か月前
個人
地震の揺れ回避装置
2か月前
株式会社不二工機
電磁弁
3か月前
個人
吐出量監視装置
1か月前
カヤバ株式会社
緩衝器
1日前
カヤバ株式会社
ダンパ
3か月前
カヤバ株式会社
緩衝器
3か月前
カヤバ株式会社
ダンパ
3か月前
カヤバ株式会社
緩衝器
3か月前
柿沼金属精機株式会社
分岐管
1か月前
アズビル株式会社
回転弁
14日前
株式会社ニフコ
クリップ
6日前
個人
固着具と固着具の固定方法
4か月前
個人
固着具と固着具の固定方法
4か月前
日東電工株式会社
断熱材
5か月前
個人
固着具と固着具の固定方法
6か月前
株式会社不二工機
電動弁
2日前
株式会社不二工機
電磁弁
1か月前
株式会社ノーリツ
分配弁
6日前
個人
固着具と固着具の固定方法
4か月前
株式会社フジキン
ボールバルブ
4か月前
株式会社奥村組
制振機構
10日前
続きを見る
他の特許を見る