TOP
|
特許
|
意匠
|
商標
特許ウォッチ
Twitter
他の特許を見る
公開番号
2025095166
公報種別
公開特許公報(A)
公開日
2025-06-26
出願番号
2023210989
出願日
2023-12-14
発明の名称
発信機
出願人
ニッタン株式会社
代理人
個人
,
個人
主分類
G08B
17/00 20060101AFI20250619BHJP(信号)
要約
【課題】外面カバーの表面に織布からなる表皮が被着され中央部が外保護板で押え込まれている発信機において表皮の交換が容易に行えるようにする。
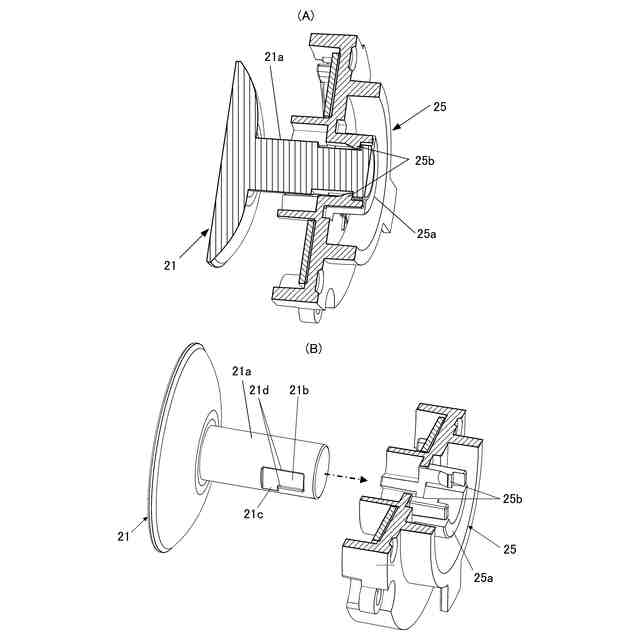
【解決手段】表面に織布からなる表皮が被着され発信機本体部の前部に設けられた外面カバーの中央に外保護板が配置され、表皮の中央には外保護板のロッド部が挿通可能な開口が形成され、該開口に外保護板のロッド部が挿通され表皮の中央部が押さえ込まれるようにされ、外面カバーは連結部材によって本体部の前部に接合した第1状態と本体部の前部から離反した第2状態とに変換可能に構成され、ロッド部の内方への移動を許容し外方への移動を阻止する係止手段と、外面カバーが第1状態にあるときはロッド部の軸回り方向の回転を不能とし第2状態にあるときは回転を可能とする機構とを有し、第2状態でロッド部が回転されると前記係止手段が外れてロッド部の外方への移動を許容するように構成した。
【選択図】図5
特許請求の範囲
【請求項1】
外方からの押圧操作でオン状態にされる押しボタンスイッチを内蔵した本体部と、前記本体部の外方に配置された外面カバーと、前記押しボタンスイッチの外方に位置するように配置され背面にロッド部を有する外保護板と、を備え、前記外保護板が押し込まれることで前記ロッド部が移動して前記押しボタンスイッチをオンさせるように構成された発信機であって、
前記外面カバーは、外面に被着された織布からなる表皮を備え、中央に前記外保護板が配置される開口部が形成され、
前記表皮の中央には前記ロッド部が挿通可能な開口が形成され、前記開口に前記ロッド部が挿通されることで前記外保護板の裏面にて前記表皮の中央部が押さえ込まれるように構成されており、
前記外面カバーは、当該外面カバーと前記本体部との間に介挿された連結部材によって、前記外面カバーが前記本体部の前部に接合した第1状態と、前記外面カバーが前記本体部の前部から離反した第2状態と、に変換可能に構成され、
前記ロッド部の内方への移動を許容し前記ロッド部の外方への移動を阻止する係止手段と、前記外面カバーが前記第1状態にあるときは前記ロッド部の軸回り方向の回転を不能とし、前記外面カバーが前記第2状態にあるときは前記ロッド部の軸回り方向の回転を可能とする機構と、を有し、
前記第2状態で前記ロッド部が回転されると前記係止手段が外れて前記ロッド部の外方への移動を許容するように構成されていることを特徴とする発信機。
続きを表示(約 620 文字)
【請求項2】
前記係止手段は、前記本体部の側に設けられ前記表皮の前記開口に挿入された前記外保護板の前記ロッド部を係止して抜け止めを行う係止爪を備え、
前記外保護板の前記ロッド部の外周面もしくは周壁には、前記係止爪の先端が係合される溝もしくはスリットが形成されており、
前記第2状態で前記ロッド部が回転されることで前記係止爪の先端が前記溝もしくはスリットから外れ、前記ロッド部が逆の方向へ回転されることで前記係止爪の先端が前記溝もしくはスリットに係合可能に構成されていることを特徴とする請求項1に記載の発信機。
【請求項3】
前記係止爪は前記外保護板の前記ロッド部の軸方向に延設され、
前記溝は、前記ロッド部の軸方向に沿って前記係止爪の先端両側部を案内する一対の側壁を有する矩形状部と、該矩形状部の前記外保護板の押圧部の側の端部に、前記矩形状部の前記側壁と直交する方向に前記溝の平坦な底壁が延設された延設部と、備え、
前記延設部は、前記第1状態で前記外保護板を押し込んだ際には前記係止爪の先端が位置せず、前記第2状態で前記外保護板を押し込んだ際に前記係止爪の先端が位置する箇所に設けられていることを特徴とする請求項2に記載の発信機。
【請求項4】
前記係止爪および前記溝は、前記ロッド部の軸の回りに複数設けられていることを特徴とする請求項2または3に記載の発信機。
発明の詳細な説明
【技術分野】
【0001】
本発明は、建物の壁部等に設置され緊急事態の発生時に操作されることで警報を発する警報器の発信機および起動装置(以下、発信機と呼ぶ)に関する。
続きを表示(約 2,500 文字)
【背景技術】
【0002】
従来、建物内部には、火災など緊急事態の発生を知らせるため、押しボタンスイッチを備えた手動の発信機が壁面に適切な高さで設置されている。緊急事態の発生時には、発見者が発信機の押しボタンを強く押して内部のスイッチをオンさせることにより、緊急事態の発生を知らせる信号が受信機等へ伝送されるとともに、発信機の近傍に設けられるベルから警報音が発せられて、周囲の人に対し緊急事態の発生を知らせることができるようになっている。
【0003】
また、従来の発信機は、火災関連設備(発信機を含む)があることを知らせるための表示灯とは別体に構成されているものが一般であった。
一方、近年、発信機本体の前面側に表示灯を一体に設けた表示灯一体型の発信機に関する発明が提案されている(例えば特許文献1)。
【先行技術文献】
【特許文献】
【0004】
特開2018-120516号公報
【発明の概要】
【発明が解決しようとする課題】
【0005】
特許文献1に記載されている表示灯付発信機は、発信機の周囲に円弧状の発光部を配設して、発光部が発光することで発信機があることを知らせる位置表示灯として機能するように構成されており、発信機と周囲の発光部の前面は平坦に形成されている。そのため、無機質な外観となってしまっており、近年多くなってきているデザイン性の高い内装が施された建造物の壁面に設置した際にも違和感が生じない外観を有する発信機が要望されている。
【0006】
そこで、本出願人は、中央に保護板(押しボタン)が配設される開口を有する外面カバーの前面を、ファブリックからなる表皮を備え透光性を有するカバー部材で覆うことで、全面的に発光可能な表示部を備えた表示灯一体型の発信機を開発した。しかし、表皮をカバー部材の表面に張りある状態で被着させることは非常に難しいことが分かった。そこで、押しボタンスイッチの外方に位置するように配置され背面にロッド部を有する保護板を使用し、外面カバーの表面にファブリック(織布)からなる表皮を被着し、表皮の中央に開口を設けて保護板のロッド部をこの開口に挿通して、押圧部の裏面により表皮を押さえ込むことで表皮に張力を付与するように構成した発信機に関する発明をなし、先に出願をした(特願2023-027960)。
【0007】
しかし、上記先願発明に係る発信機にあっては、外面カバーの表面に被着される表皮が布製であるため、周辺のほこりや手の汚れ、壁面塗装の塗料などが付着したり、破れ等の破損が生じたりすることにより、表皮の交換が必要になるという課題がある。
本発明は上記のような課題に着目してなされたもので、その目的とするところは、外面カバーの表面に織布からなる表皮が被着され中央部が外保護板で押え込まれている発信機において、表皮の交換が容易に行えるようにすることにある。
【課題を解決するための手段】
【0008】
上記課題を解決するために、本発明は、
外方からの押圧操作でオン状態にされる押しボタンスイッチを内蔵した本体部と、前記本体部の外方に配置された外面カバーと、前記押しボタンスイッチの外方に位置するように配置され背面にロッド部を有する外保護板と、を備え、前記外保護板が押し込まれることで前記ロッド部が移動して前記押しボタンスイッチをオンさせるように構成された発信機において、
前記外面カバーは、外面に被着された織布からなる表皮を備え、中央に前記外保護板が配置される開口部が形成され、
前記表皮の中央には前記ロッド部が挿通可能な開口が形成され、前記開口に前記ロッド部が挿通されることで前記外保護板の裏面にて前記表皮の中央部が押さえ込まれるように構成されており、
前記外面カバーは、当該外面カバーと前記本体部との間に介挿された連結部材によって、前記外面カバーが前記本体部の前部に接合した第1状態と、前記外面カバーが前記本体部の前部から離反した第2状態と、に変換可能に構成され、
前記ロッド部の内方への移動を許容し前記ロッド部の外方への移動を阻止する係止手段と、前記外面カバーが前記第1状態にあるときは前記ロッド部の軸回り方向の回転を不能とし、前記外面カバーが前記第2状態にあるときは前記ロッド部の軸回り方向の回転を可能とする機構と、を有し、
前記第2状態で前記ロッド部が回転されると前記係止手段が外れて前記ロッド部の外方への移動を許容するように構成したものである。
【0009】
上記のような構成を有する発信機によれば、外面カバーの表面に織布からなる表皮が被着され中央部が外保護板(押しボタン)で押え込まれている発信機において、簡単な操作で外保護板を外面カバーより外すことができるため、表皮が汚れたり破損したりした場合に、表皮の交換を容易に行うことができる。
また、外面カバーを発信機の本体部の前部に接合した状態では、外保護板を外面カバーより外すことができないようにすることができるので、外保護板が外されるいたずらを防止することができる。
【0010】
ここで、望ましくは、前記係止手段は、前記本体部の側に設けられ前記表皮の前記開口に挿入された前記外保護板の前記ロッド部を係止して抜け止めを行う係止爪を備え、
前記外保護板の前記ロッド部の外周面もしくは周壁には、前記係止爪の先端が係合される溝もしくはスリットが形成されており、
前記第2状態で前記ロッド部が回転されることで前記係止爪の先端が前記溝もしくはスリットから外れ、前記ロッド部が逆の方向へ回転されることで前記係止爪の先端が前記溝もしくはスリットに係合可能に構成する。
かかる構成によれば、回転という簡単な操作で外保護板を外面カバーより外したり、表皮を外保護板の裏面で押さえ込む状態にしたりすることができる。
(【0011】以降は省略されています)
この特許をJ-PlatPat(特許庁公式サイト)で参照する
関連特許
ニッタン株式会社
防災設備用の機器収容箱および音響装置
3日前
ニッタン株式会社
検知器の加熱手段制御方法および検知器
3日前
ニッタン株式会社
位置情報システム
5日前
ニッタン株式会社
位置情報システム
5日前
日本精機株式会社
警報システム
1か月前
個人
自動電動車椅子
24日前
株式会社SUBARU
車両
3日前
スズキ株式会社
運転支援装置
1か月前
エムケー精工株式会社
車両誘導装置
1か月前
ニッタン株式会社
発信機
2か月前
株式会社国際電気
防災システム
1か月前
ニッタン株式会社
検知器
1か月前
ニッタン株式会社
検知器
10日前
ニッタン株式会社
発信機
2か月前
ニッタン株式会社
検知器
1か月前
個人
磁気路上での車両の路線離脱防御
13日前
ニッタン株式会社
検知器
1か月前
トヨタ自動車株式会社
車両
2か月前
株式会社小糸製作所
移動体検出装置
1か月前
日本信号株式会社
異常走行検出装置
17日前
トヨタ自動車株式会社
サーバ
17日前
株式会社SUBARU
運転支援装置
11日前
大阪瓦斯株式会社
音声出力システム
9日前
日本精機株式会社
報知装置及び報知システム
23日前
三菱自動車工業株式会社
制御システム
9日前
株式会社小糸製作所
車両検出システム
1か月前
株式会社CCT
通信装置及び表示方法
10日前
株式会社デンソー
運航管理装置
2日前
個人
現示内容に関する情報放送機能付き信号機
2か月前
能美防災株式会社
火災感知器
1か月前
株式会社SUBARU
事故情報収集装置
3日前
ヨシモトポール株式会社
接近報知システム
1か月前
本田技研工業株式会社
運転評価装置
2か月前
本田技研工業株式会社
物体検出装置
1か月前
能美防災株式会社
非常伝達装置
1か月前
株式会社SUBARU
車室内異常検知装置
3日前
続きを見る
他の特許を見る