TOP
|
特許
|
意匠
|
商標
特許ウォッチ
Twitter
他の特許を見る
10個以上の画像は省略されています。
公開番号
2025160090
公報種別
公開特許公報(A)
公開日
2025-10-22
出願番号
2024177384
出願日
2024-10-09
発明の名称
鉄筋結束機
出願人
株式会社マキタ
代理人
弁理士法人 快友国際特許事務所
主分類
E04G
21/12 20060101AFI20251015BHJP(建築物)
要約
【課題】ワイヤが案内ユニットから外れることを抑制することができる技術を提供する。
【解決手段】鉄筋結束機は、ワイヤを送る送りユニットと、ワイヤを鉄筋の周りに案内する案内ユニットと、ワイヤを備えるリールをリール回転軸周りに回転可能に支持するリール支持部材と、送りユニットとリール支持部材との間に配置されており、ワイヤを送りユニットに向けて案内するワイヤ案内部材と、ワイヤ案内部材とリール支持部材との間でリール回転軸が延びる方向にワイヤと当接可能な当接体と、を備えている。
【選択図】図5
特許請求の範囲
【請求項1】
ワイヤを送る送りユニットと、
前記ワイヤを鉄筋の周りに案内する案内ユニットと、
前記ワイヤを備えるリールをリール回転軸周りに回転可能に支持するリール支持部材と、
前記送りユニットと前記リール支持部材との間に配置されており、前記ワイヤを前記送りユニットに向けて案内するワイヤ案内部材と、
前記ワイヤ案内部材と前記リール支持部材との間で、前記リール回転軸が延びる方向に前記ワイヤと当接可能な当接体と、を備えている、鉄筋結束機。
続きを表示(約 1,400 文字)
【請求項2】
前記リール支持部材から前記リールが外れることを禁止する禁止状態と、前記リール支持部材から前記リールが外れることを許容する許容状態と、に切替可能なリールストッパをさらに備えており、
前記当接体は、前記リールストッパに配置されており、前記リールストッパが前記禁止状態にあるときに前記ワイヤと当接可能である、請求項1に記載の鉄筋結束機。
【請求項3】
前記リールストッパは、前記許容状態から前記禁止状態に切り替わるときに第1方向に移動し、
前記当接体は、前記リールストッパが前記禁止状態にあるときに前記ワイヤ案内部材と前記リール支持部材との間で前記ワイヤと前記第1方向に当接可能である、請求項2に記載の鉄筋結束機。
【請求項4】
前記ワイヤ案内部材は、前記ワイヤが通過するワイヤ案内孔を有しており、
前記当接体は、前記鉄筋結束機を前記ワイヤ案内孔の入口の中心と前記ワイヤ案内孔の出口の中心を結ぶ線に沿った方向に見るとき、
前記リールストッパが前記禁止状態にあるとき、前記ワイヤ案内孔の前記入口の一部を塞ぎ、
前記リールストッパが前記許容状態にあるとき、前記ワイヤ案内孔の前記入口を塞がない、または、前記入口のうちの前記当接体により塞がれる領域の面積が前記入口のうちの前記リールストッパが前記禁止状態にあるときに前記当接体により塞がれる領域の面積よりも小さくなるように前記入口の一部を塞ぐ、請求項2または3に記載の鉄筋結束機。
【請求項5】
前記ワイヤ案内孔の前記入口の周縁に沿って配置されており、前記ワイヤを前記ワイヤ案内孔の前記入口に案内する案内面をさらに備えており、
前記案内面は、前記リールストッパが前記禁止状態にあるときに前記当接体と対向する、請求項4に記載の鉄筋結束機。
【請求項6】
前記案内面が形成されており、前記ワイヤ案内部材と別体である第1案内壁をさらに備えている、請求項5に記載の鉄筋結束機。
【請求項7】
前記案内面は、前記ワイヤ案内部材に形成されている、請求項5に記載の鉄筋結束機。
【請求項8】
前記当接体は、前記リールストッパが前記禁止状態にある状態で前記鉄筋結束機を前記ワイヤ案内孔の前記入口の前記中心と前記ワイヤ案内孔の前記出口の前記中心を結ぶ前記線に沿った前記方向に見るとき、前記ワイヤ案内孔の前記入口の開口面積の50%以上の領域を塞ぐ、請求項4から7のいずれか一項に記載の鉄筋結束機。
【請求項9】
前記ワイヤ案内孔は、前記入口の開口面積が前記出口の開口面積よりも大きい錐台形状を有しており、
前記当接体は、前記リールストッパが前記禁止状態にある状態で前記鉄筋結束機を前記ワイヤ案内孔の前記入口の前記中心と前記ワイヤ案内孔の前記出口の前記中心を結ぶ前記線に沿った前記方向に見るときに、前記入口のうちの前記当接体により塞がれていない領域の面積が前記出口の前記開口面積以下になるように前記入口を塞ぐ、請求項4から8のいずれか一項に記載の鉄筋結束機。
【請求項10】
前記当接体は、前記リールストッパに対して回転可能である、
請求項2から9のいずれか一項に記載の鉄筋結束機。
(【請求項11】以降は省略されています)
発明の詳細な説明
【技術分野】
【0001】
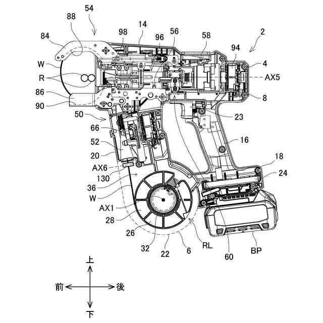
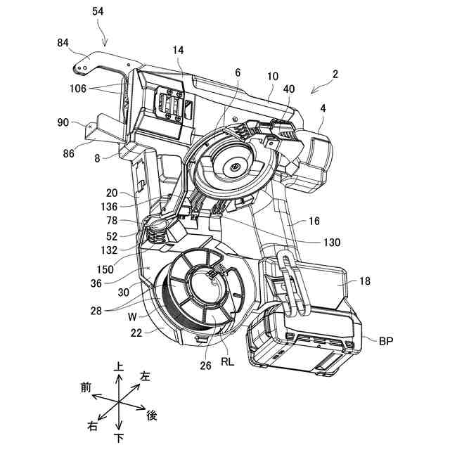
本明細書は、鉄筋結束機に関する。
続きを表示(約 2,500 文字)
【背景技術】
【0002】
特許文献1に、鉄筋結束機が開示されている。鉄筋結束機は、ワイヤを送る送りユニットと、ワイヤを鉄筋の周りに案内する案内ユニットと、ワイヤを備えるリールをリール回転軸周りに回転可能に支持するリール支持部材と、前記送りユニットとリール支持部材との間に配置されており、ワイヤを送りユニットに向けて案内するワイヤ案内部材と、ワイヤと前後方向に当接可能な当接体と、を備えている。
【先行技術文献】
【特許文献】
【0003】
特開2017-25700号公報
【発明の概要】
【発明が解決しようとする課題】
【0004】
上記の鉄筋結束機では、当接体は、ワイヤが弛んだときにワイヤと前後方向に当接することにより、ワイヤが前後方向に曲がったり折れたりすることを抑制する。しかしながら、この構成では、ワイヤがワイヤ案内部材により案内されるとき、ワイヤ案内部材によりワイヤが案内される通路を当接体により十分に規制することができない。これにより、ワイヤに生じる曲げぐせのばらつきが発生する。このため、送りユニットから送られるワイヤの軌道のばらつきが安定し、ワイヤが案内ユニットから外れることがある。本明細書では、ワイヤが案内ユニットから外れることを抑制することができる技術を提供することを目的とする。
【課題を解決するための手段】
【0005】
本明細書が開示する鉄筋結束機は、ワイヤを送る送りユニットと、ワイヤを鉄筋の周りに案内する案内ユニットと、ワイヤを備えるリールをリール回転軸周りに回転可能に支持するリール支持部材と、送りユニットとリール支持部材との間に配置されており、ワイヤを送りユニットに向けて案内するワイヤ案内部材と、ワイヤ案内部材とリール支持部材との間で、リール回転軸が延びる方向にワイヤと当接可能な当接体と、を備えている。
【0006】
上記の構成によれば、当接体は、ワイヤ案内部材とリール支持部材との間でワイヤとリール回転軸が延びる方向に当接する。このため、ワイヤ案内部材によりワイヤが案内される通路は、当接体によりリール回転軸が延びる方向に規制される。この結果、ワイヤに生じる曲げぐせのばらつきを抑制することができる。これにより、送りユニットから送られるワイヤの軌道のばらつきを抑制し、ワイヤが案内ユニットから外れることを抑制することができる。
【0007】
本明細書が開示する鉄筋結束機は、ワイヤを送る送りユニットと、ワイヤを鉄筋の周りに案内する案内ユニットと、ワイヤを備えるリールをリール回転軸周りに回転可能に支持するリール支持部材と、送りユニットとリール支持部材との間に配置されており、ワイヤを送りユニットに向けて案内するワイヤ案内部材と、ワイヤ案内部材とリール支持部材との間でワイヤと当接する当接体と、リール支持部材からリールが外れることを禁止する禁止状態と、リール支持部材からリールが外れることを許容する許容状態と、に切替可能なリールストッパと、を備えている。リールストッパは、許容状態から禁止状態に切り替わるときに第1方向に移動し、当接体は、リールストッパに配置されており、リールストッパが禁止状態にあるときにワイヤ案内部材とリール支持部材との間でワイヤと第1方向に当接可能である。
【0008】
上記の構成によれば、当接体は、ワイヤ案内部材とリール支持部材との間でワイヤと第1方向に当接する。このため、ワイヤ案内部材によりワイヤが案内される通路は、当接体により第1方向に規制される。この結果、ワイヤに生じる曲げぐせのばらつきを抑制することができる。これにより、送りユニットから送られるワイヤの軌道のばらつきを抑制し、ワイヤが案内ユニットから外れることを抑制することができる。
【0009】
本明細書が開示する鉄筋結束機は、ワイヤを送る送りユニットと、ワイヤを鉄筋の周りに案内する案内ユニットと、ワイヤを備えるリールをリール回転軸周りに回転可能に支持するリール支持部材と、送りユニットとリール支持部材との間に配置されており、ワイヤを送りユニットに向けて案内するワイヤ案内部材と、ワイヤ案内部材とリール支持部材との間でワイヤと当接する当接体と、リール支持部材からリールが外れることを禁止する禁止状態と、リール支持部材からリールが外れることを許容する許容状態と、に切替可能なリールストッパと、を備えている。ワイヤ案内部材は、ワイヤが通過するワイヤ案内孔を有している。当接体は、鉄筋結束機をワイヤ案内孔の入口の中心とワイヤ案内孔の出口の中心を結ぶ線に沿った方向に見るときに、リールストッパが禁止状態にあるとき、ワイヤ案内孔の入口の一部を塞ぎ、リールストッパが許容状態にあるとき、ワイヤ案内孔の入口を塞がない、または、入口のうちの当接体により塞がれる領域の面積が入口のうちのリールストッパが禁止状態にあるときに当接体により塞がれる領域の面積よりも小さくなるように入口の一部を塞ぐ。
【0010】
上記の構成によれば、当接体は、リールストッパが禁止状態にあるときにワイヤ案内孔の入口の一部を塞ぐ。このため、ワイヤがワイヤ案内孔を通過する通路は、当接体により規制される。この結果、ワイヤに生じる曲げぐせのばらつきを抑制することができる。これにより、送りユニットから送られるワイヤの軌道のばらつきを抑制し、ワイヤが案内ユニットから外れることを抑制することができる。また、リールストッパが許容状態にあるとき、当接体は、ワイヤ案内孔の入口を塞いでおらず、または、入口のうちの当接体により塞がれる領域の面積は、入口のうちのリールストッパが禁止状態にあるときに当接体に塞がれる領域の面積よりも小さい。このため、ワイヤをワイヤ案内孔の入口に差し込みやすくすることができる。
(【0011】以降は省略されています)
特許ウォッチbot のツイートを見る
この特許をJ-PlatPat(特許庁公式サイト)で参照する
関連特許
株式会社マキタ
充電器
2か月前
株式会社マキタ
作業機
11日前
株式会社マキタ
運搬車
1か月前
株式会社マキタ
運搬車
1か月前
株式会社マキタ
電動工具
1か月前
株式会社マキタ
電動工具
1か月前
株式会社マキタ
電動工具
1か月前
株式会社マキタ
電動工具
1か月前
株式会社マキタ
電動作業機
5日前
株式会社マキタ
鉄筋結束機
13日前
株式会社マキタ
運搬システム
1か月前
株式会社マキタ
現場用作業機
14日前
株式会社マキタ
回転打撃工具
28日前
株式会社マキタ
ハンマドリル
8日前
株式会社マキタ
ハンマドリル
8日前
株式会社マキタ
金工用切断機
1か月前
株式会社マキタ
ソーチェーン
1か月前
株式会社マキタ
インパクト工具
18日前
株式会社マキタ
インパクト工具
1か月前
株式会社マキタ
ダイグラインダ
1か月前
株式会社マキタ
インパクト工具
1か月前
株式会社マキタ
コネクタおよび加工機
2か月前
株式会社マキタ
充電器及び充電システム
18日前
株式会社マキタ
電動工具及びインパクト工具
1か月前
株式会社マキタ
フレア形成装置及びフレア形成工具
25日前
株式会社マキタ
インパクト工具及びインパクトレンチ
18日前
株式会社マキタ
電動ねじ締め機及びアングルラチェットレンチ
1か月前
株式会社マキタ
電動工具用コントロールモジュール及び電動工具
2か月前
株式会社マキタ
電池パック
1か月前
株式会社マキタ
現場用機器における光学表示器の内部に回路基板を固定する技術
7日前
株式会社マキタ
送風機用のノズル、および送風機
1か月前
個人
接合構造
29日前
個人
タッチミー
28日前
個人
屋台
1か月前
個人
野良猫ハウス
2か月前
個人
安心補助てすり
12日前
続きを見る
他の特許を見る